Texas Instruments bq21062 Linearer Einzellen-Lade-IC
Der lineare Einzellen-Lade-IC bq21062 von Texas Instruments ist ein hochintegrierter Batterie-Lademanagement-IC, der die gängigsten Funktionen für tragbare, portable und kleine medizinische Geräte integriert. Diese Funktionen umfassen ein Ladegerät, eine geregelte Ausgangsspannungsschiene für die Systemversorgung, einen Lastschalter/LDO und einen Drucktasten-Controller. Der bq21062 IC von Texas Instruments integriert ein lineares Ladegerät mit Leistungspfad, das ein schnelles und genaues Laden für kleine Batterien ermöglicht und gleichzeitig das System mit einer geregelten Spannung versorgt. Die geregelte Systemspannung (PMID) kann über I2C basierend auf den empfohlenen Betriebsbedingungen der nachgeschalteten ICs und Systemlasten für einen optimalen Systembetrieb konfiguriert werden.Das Bauelement unterstützt einen Ladestrom bis zu 500 mA und einen Abschaltstrom bis zu 0,5 mA für eine maximale Ladung. Die Batterie verwendet ein standardmäßiges Li-Ion-Ladeprofil mit drei Phasen: Vorladung, Konstantstrom und konstante Spannungsregelung. Das Bauteil integriert ein erweitertes Leistungspfadmanagement und eine Steuerung, die dem Bauteil die Lieferung von Leistung zum System ermöglicht, während die Batterie selbst bei Adaptern mit schlechter Leistung geladen wird. Der Host kann den Leistungspfad auch über I2C steuern, so dass er den Eingangsadapter und/oder die Batterie trennen kann, ohne sie physisch zu entfernen. Der einzelne Drucktasteneingang macht einen separaten Tasten-Controller-IC überflüssig, wodurch sich der Platzbedarf der Gesamtlösung verringert. Der Drucktasteneingang kann für Weckfunktionen oder zum Zurücksetzen des Systems verwendet werden.
Der geringe Ruhestrom während des Betriebs und beim Herunterfahren stellt die maximale Lebensdauer der Batterie sicher. Die Eingangsstromgrenze, der Ladestrom, die LDO-Ausgangsspannung und andere Parameter sind über die I2C Schnittstelle programmierbar, was den bq21062 zu einer sehr flexiblen Ladelösung macht. Ein spannungsbasierter JEITA-kompatibler (oder standardmäßiger HOT/COLD) Akku-Thermistor mit Überwachungseingang (TS) ist enthalten, der die Batterietemperatur überwacht und automatisch Ladeparameter ändert, um zu verhindern, dass der Akku außerhalb seines sicheren Temperaturbereichs geladen wird. Die Temperaturschwellenwerte sind auch über I2C programmierbar, was dem Host die Anpassung des thermischen Ladeprofils ermöglicht. Das Ladegerät ist für einen 5-V-USB-Eingang mit einer absoluten maximalen Toleranz von 20 V optimiert, um Leitungstransienten standhalten zu können. Das Bauelement enthält außerdem einen Linearregler zur Bereitstellung einer leisen Schiene für Funkgeräte oder Prozessoren, die unabhängig voneinander über I2C angelegt und gesteuert werden können.
Merkmale
- Lineares Batterieladegerät mit einem schnellen Ladestrombereich von 1,25 mA bis 500 mA
- I2C-programmierbare Batteriespannungsregelung von 3,6 V bis 4,6 V in 10-mV-Schritten mit einer Genauigkeit von 0,5 %
- Konfigurierbarer Abschaltstrom ist bis hinunter zu 0,5 mA unterstützt
- Toleranter 20-V-Eingang mit typischem Eingangsspannungsbereich von 3,4 V bis 5,5 V
- Programmierbares thermisches Ladeprofil mit vollständig konfigurierbaren heißen, warmen, kühlen und kalten Schwellenwerten
- PowerPath-Management für den Betrieb des Systems und das Laden der Batterie
- I2C-programmierbare Systemspannungsregelung (PMID), von 4,4 V bis 4,9 V zusätzlich zu Batteriespannungs-Tracking- und Eingangs-Durchsatzoptionen
- Dynamisches Leistungspfadmanagement optimiert das Aufladen von schwachen Adaptern
- Die erweiterte I2C-Steuerung ermöglicht dem Host, die Batterie oder den Adapter bei Bedarf zu trennen.
- I2C-konfigurierbarer Lastschalter oder LDO-Ausgang bis zu 150 mA
- Programmierbarer Bereich von 0,6 V bis 3,7 V in 100-mV-Schritten
- Ultra-niedrige IDDQ für eine längere Batterielaufzeit
- 10 nA Transportmodus-Batterie Iq
- 400 nA Iq beim Einschalten des Systems (PMID und VDD eingeschaltet)
- Eine Drucktasten-Aktivierung und ein Reset-Eingang mit einstellbaren Timern
- Unterstützt System-Leistungszyklus und HW-Reset
- 20-Pin, 2 mm x 1,6 mm CSP-Gehäuse
- Gesamtgröße der Lösung von 11 mm2
Applikationen
- Kopfhörer, Ohrhörer und Hörgeräte
- Smart-Watches und Smart-Tracker
- Wearable Fitness- und Aktivitätsmonitore
- Blutzuckermessgeräte
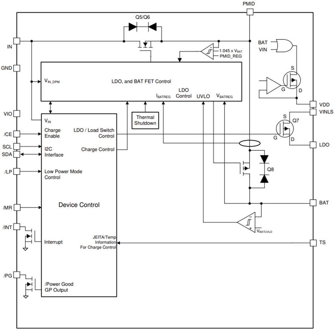
Funktionales Blockdiagramm
