Texas Instruments bq21080 Linearer Ladegerät-IC

Der Texas Instruments bq21080 lineare Ladegerät-IC konzentriert sich auf eine kleine Lösungsgröße und einen niedrigen Ruhestrom, um die Batterielaufzeit zu verlängern. Das Bauteil ist in einem 8-Ball-Chip-Scale-Gehäuse verfügbar, das für die Herstellung keinen HDI-PCB-Prozess erfordert, wodurch die PCB-Kosten reduziert werden. Das Bauteil kann bis zu 800 mA laden und Systemlasten bis zu 2,5 A unterstützen.

Die Batterie wird mittels eines Standard-Li-Ion- oder LiFePO4-Ladeprofils mit drei Phasen geladen: Vorladung, Konstantstrom und Konstantspannung. Die Wärmeregelung bietet den maximalen Ladestrom bei gleichzeitiger Verwaltung der Bauteiltemperatur. Außerdem ist das Ladegerät für ein Batterie-zu-Batterie-Laden mit einem minimalen Eingangsspannungsbetrieb von 3 V optimiert und kann absoluten maximalen Leitungstransienten von 25 V standhalten. Das bq21080 von Texas Instruments umfasst einen Drucktasten-Eingang und eine Reset-Schaltung zur Reduzierung des gesamten Footprints der Lösung.

Merkmale

  • Lineares 800 mA Ladegerät mit Leistungspfad
    • Eingangsspannungsbereich von 3,0 V bis 5,9 V, der für ein Batterie-zu-Batterie-Laden und einen USB-Adapter optimiert ist
    • Tolerante Eingangsspannung: 25 V
    • Konfigurierbare Batterieregelungsspannung mit einer Genauigkeit von 0,5 % von 3,6 V bis 4,65 V in 10-mV-Schritten
    • Konfigurierbarer Schnellladestrom: 5 mA bis 800 mA
    • Batterie-FET-Einschaltwiderstand: 55 mΩ
    • Bis zu 2,5 A Entladestrom zur Unterstützung hoher Systemlasten
    • Konfigurierbarer Abschaltstrom bis hinunter zu 0,5 mA
    • Konfigurierbare NTC-Ladeprofil-Schwellenwerte, einschließlich JEITA-Unterstützung
    • Leistungszyklus und erweiterte Reset-Mechanismen zur Wiederherstellung des Systems
  • Leistungspfadmanagement für den Betrieb des Systems und das Laden der Batterie
    • Geregelte Systemspannung (SYS) von 4,4 V bis 4,9 V zusätzlich zu Batteriespannungs-Nachverfolgungs- und Eingangs-Durchsatzoptionen
    • Konfigurierbare Eingangsstrombegrenzung
    • Ein wählbarer Adapter oder Batteriestrom für ein System
    • Dynamisches Leistungspfadmanagement optimiert das Aufladen von schwachen Adaptern
  • Extrem niedrige Ruhestrommodi
    • 30 nA Abschaltmodus
    • Versandmodus mit Tastendruck-Aktivierung: 3,2 µA
    • 4 µA im Nur-Batterie-Modus
    • 45 µA Eingangsadapter IQ im Ruhemodus
  • Eine Drucktasten-Aktivierung und ein Reset-Eingang
  • Integrierter Fehlerschutz
    • Eingangsüberspannungsschutz (VIN_OVP)
    • Batterie-Unterspannungsschutz (VBUVLO)
    • Batterie-Kurzschluss-Sicherung (BATSC)
    • Batterie-Überstromschutz (BATOCP)
    • Eingangsstrombegrenzungsschutz (ILIM)
    • Thermische Regelung (TREG) und thermische Abschaltung (TSHUT)
    • Thermischer Batteriefehlerschutz (TS)
    • Watchdog- und Sicherheits-Timer-Fehler
    • System-Kurzschluss-Sicherung
    • System-Überspannungsschutz

Applikationen

  • TWS-Kopfhörer und Ladegehäuse
  • Smart-Brillen, AR und VR
  • Smart Watches und weitere Wearables
  • Automatisierung und Zahlung im Einzelhandel
  • Gebäudeautomatisierung

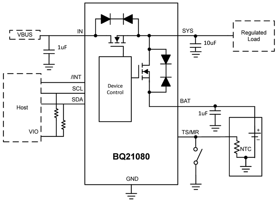
Vereinfachter Schaltplan

Schaltplan - Texas Instruments bq21080 Linearer Ladegerät-IC
Veröffentlichungsdatum: 2023-02-17 | Aktualisiert: 2023-03-03