Texas Instruments bq2419x USB / Adapter-Ladegeräte
Einzellen-USB-/Adapter-Ladegeräte bq2419x I²C von Texas Instruments sind hoch integrierte Geräte zum Schalt-Batterielademanagement und Systemversorgungspfad-Management für einzellige Li-Ionen- und Li-Polymer-Akkus in einer großen Vielfalt von Tablets und anderen tragbaren Geräten. Der Versorgungspfad mit niedriger Impedanz dieser TI-USB-/Adapter-Ladegeräte optimiert die Schalt-Betriebseffizienz, reduziert die Batterieladezeit und erweitert die Batterielebensdauer während der Entladungsphase. Die serielle I²C-Schnittstelle mit Lade- und Systemeinstellungen macht bq2419x USB-/Adapter-Ladegeräte zu einer äußerst flexiblen Lösung. Diese TI-Geräte unterstützen eine große Vielfalt an Eingangsquellen, einschließlich Standard-USB-Hostanschluss, USB-Ladeanschluss und Hochleistungs-DC-Adapter.The low impedance power path of these TI USB / adapter chargers optimizes switch-mode operation efficiency, reduces battery charging time, and extends battery life during discharging phase. The I²C serial interface with charging and system settings makes bq2419x USB / adapter cahrgers a truly flexible solution.
These TI devices support a wide range of input sources, including standard USB host port, USB charging port and high power DC adapter.
Merkmale
- High Efficiency 4.5A Switch Mode Charger
- 92% Charge Efficiency at 2A, 90% at 4A
- Accelerate Charge Time by Battery Path Impedance Compensation
- Compatible with MaxLife Technology for Faster Charging When Used in Conjunction With bq27531
- Highest Battery Discharge Efficiency with 12mΩ Battery Discharge MOSFET up to 9A Discharge Current
- Single Input USB-compliant/Adapter Charger
- USB Host or Charging Port D+/D- Detection Compatible to USB Battery Charger Spec 1.2
- Input Voltage and Current Limit Supports USB2.0 and USB3.0
- Input Current Limit: 100mA, 150mA, 500mA, 900mA, 1.2A, 1.5A, 2A and 3A
- 3.9V to 17V Input Operating Voltage Range
- Support All Kinds of Adapter with Input Voltage DPM Regulation
- USB OTG 5 V at 1.3A Synchronous Boost Converter Operation
- 93% 5V Boost Efficiency at 1A
- Narrow VDC (NVDC) Power Path Management
- Instant-on Works with No Battery or Deeply Discharged Battery
- Ideal Diode Operation in Battery Supplement Mode
- 1.5MHz Switching Frequency for Low Profile Inductor
- Autonomous Battery Charging with or without Host Management
- Battery Charge Enable
- Battery Charge Preconditioning
- Charge Termination and Recharge
- High Accuracy (0°C to 125°C)
- ±0.5% Charge Voltage Regulation
- ±7% Charge Current Regulation
- ±7.5% Input Current Regulation
- ±2% Output Regulation in Boost Mode
- High Integration
- Power Path Management
- Synchronous Switching MOSFETs
- Integrated Current Sensing
- Bootstrap Diode
- Internal Loop Compensation
- Safety
- Battery Temperature Sensing and Charging Safety Timer
- Thermal Regulation and Thermal Shutdown
- Input System Over-Voltage Protection
- MOSFET Over-Current Protection
- Charge Status Outputs for LED or Host Processor
- Low Battery Leakage Current and Support Shipping
Mode - 4.00mm × 4.00mm VQFN-24 Package
Applikationen
- Tablet PC
- Smart Phone
- Power Bank for Smartphone, Tablet (bq24195)
- Portable Audio Speaker
- Portable Media Players
- Internet Devices
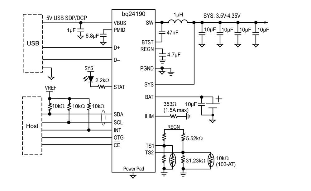
Block Diagram
TI Reference Design Library
Veröffentlichungsdatum: 2012-12-18
| Aktualisiert: 2022-03-11
