Texas Instruments bq25071 Evaluierungsmodul (EVM)
Das Texas Instruments bq25071 Evaluierungsmodul (EVM) ist ein vollständiges Lademodul zur Evaluierung der bq25071/bq25071-Q1 linearen 1-Ampere-Einzellen-Ladegerätlösung mit einem Eingang im QFN-Gehäuse für LiFePO4 batteriebetriebene Einzellensysteme, die in einer großen Auswahl von tragbaren Applikationen zum Einsatz kommen.Merkmale
- Programmierbarer Akkuladestrom über externe Widerstände und digitale Eingangskontakte
- Eingangsbetriebsspannung des Adapters: 3,75 V bis 10,2 V
- LED-Ladeanzeige
- Testpunkte zur Überprüfung der wichtigsten Signale für Testzwecke
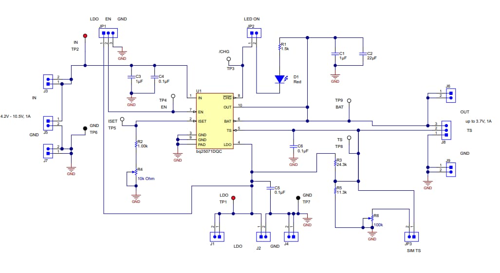
Schaltplan
Veröffentlichungsdatum: 2019-10-17
| Aktualisiert: 2025-03-11
