Texas Instruments bq25125 Batterielademanagement-ICs
Texas Instruments bq25125 Batterielademanagement-ICs integrieren die am häufigsten verwendeten Funktionen für Wearables. Dazu gehören ein Linearladegerät, ein geregelter Ausgang, ein Lastschalter, ein manueller Reset mit Timer und ein Batteriespannungswächter. Der integrierte Abwärtswandler ist ein Schalter mit einem hohen Wirkungsgrad und niedrigem IQ, der die DCS-Control™ zur Erweiterung des Wirkungsgrades der leichten Last bis hinunter auf 10 µA Lastströme verwendet.Eine maximale Batterielaufzeit wird durch den niedrigen Ruhestrom während des Betriebs und Abschaltens ermöglicht. Der bq25125 verfügt über Ladeströme von 5 mA bis 300 mA und die Eingangsstrombegrenzung, der Ladestrom, die Ausgangsspannung des Abwärtswandlers, die LDO-Ausgangsspannung und andere Parameter sind über die I2C-Schnittstelle programmierbar.
Der Lastschalter ist konfigurierbar und ermöglicht eine Optimierung des Systems durch Unterbrechen von selten gebrauchten Bauteilen. Die Aktivierungs- und Reset-Optimierung wird durch einen manuellen Reset mit den verschiedenen Konfigurationsoptionen des Timers erzielt. Ein spannungsbasierter Wächter bietet Informationen über den Batterieladezustand an den Host in Schritten von 2 % von 60 % bis 100 % der programmierten V(BATREG).
Merkmale
- Verlängert die Betriebszeit des Systems zwischen Ladevorgängen
- Konfigurierbarer 300-mA-Abwärtsregler (1,8 V Standard)
- 700 nA (typisch) Iq mit Abwärtswandler aktiviert (Nulllast)
- Konfigurierbarer Lastschalter oder 100 mA LDO-Ausgang (1,8 V Standard)
- Bis zu 300 mA Ladestrom für ein schnelles Laden
- 0,5 % präzise Batteriespannungsregulierung (konfigurierbar von 3,6 V bis 4,65 V in 10-mV-Stufen)
- Konfigurierbarer Abschaltstrom bis hinunter auf 500 µA
- Einfacher spannungsbasierter Batteriewächter
- Watchdog-Timer standardmäßig aktiviert
- VDPPM-Schleife deaktiviert
- VINDPM standardmäßig deaktiviert zur Unterstützung eines Ladevorgangs mit niedriger Spannung
- Hochintegrierte Lösung mit kleinem Footprint
- WCSP-Gehäuse von 2,5 mm x 2,5 mm und 6 externe Komponenten für die kleinste Lösungsgröße
- Aktivierungs-Drucktaste und Reset mit einstellbaren Timer
- Leistungspfadmanagement für den Betrieb des Systems und das Laden der Batterie
- Leistungspfadmanagement ermöglicht einen Batterie-Transportmodus mit einem Ruhestrom von <50 nA für die längste Haltbarkeitsdauer
- Das Ladegerät wird von 3,4 V bis 5,5 VIN (5,5 V OVP/20 V Toleranz) betrieben
- Dedizierte Kontakte für die Eingangsstrombegrenzung, den Ladestrom, Abschaltstrom und Status-Ausgang
- I2C-Kommunikationssteuerung
- Ladespannung und -strom
- Abschaltschwelle
- Eingangsstrombegrenzung
- VINDPM-Schwellenwert
- Timer-Optionen
- Lastschaltersteuerung
- Steuerungen für Unterbrechungen aufgrund von Störungen und Status
- System-Ausgangsspannungsanpassung
- LDO-Ausgangsspannungsanpassung
Applikationen
- Smart-Uhren und weitere Wearables
- Fitness-Zubehör
- Medizinisches Zubehör für die Gesundheitsüberwachung
- Wiederaufladbare Spielzeuge
- Echte kabellose Kopfhörer (TWS)
- Kabellos aufgeladene Produkte
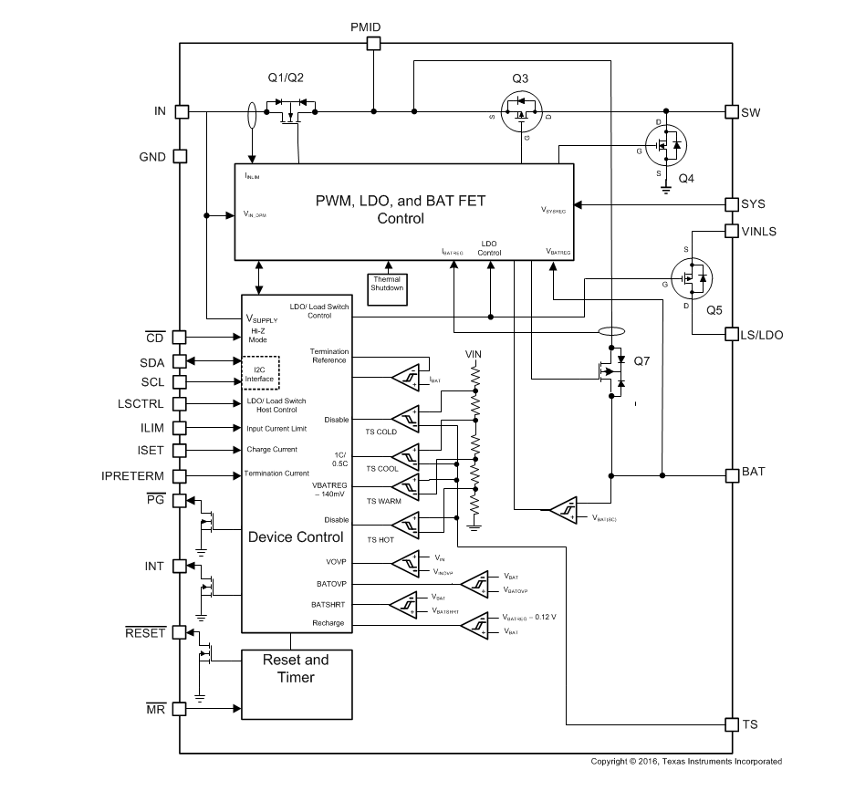
Blockdiagramm
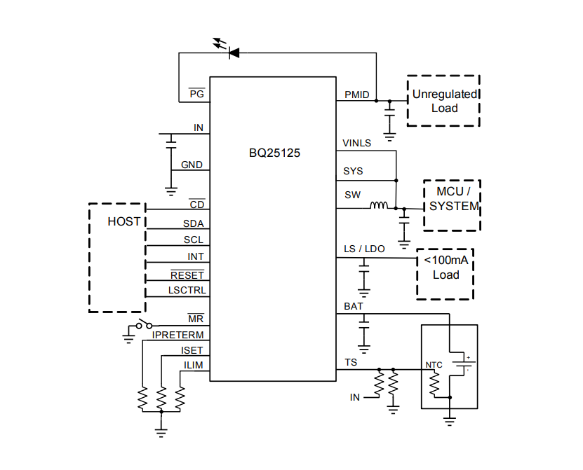
Vereinfachter Schaltplan
