Texas Instruments bq25302 Einzellen-Abwärtswandler-Ladegerät
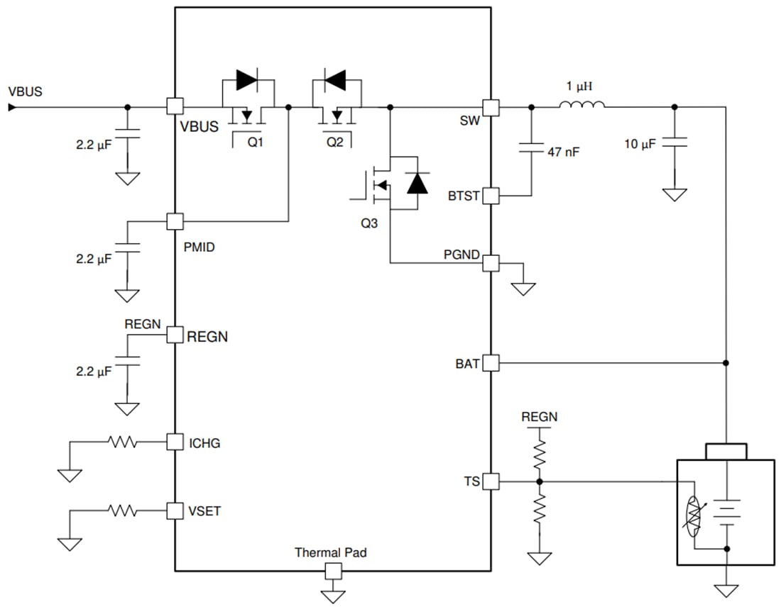
Das Texas Instruments bq25302 Einzellen-Abwärtswandler-Ladegerät ist ein hochintegriertes eigenständiges Schaltmodus-Ladegerät für Einzellen-Li-Ionen- und Li-Polymer-Batterien. Das bq25302 unterstützt eine Eingangsspannung von 4,1 V bis 6,2 V und eine schnelle Ladung von 2 A. Die integrierte Stromsensor-Topologie des Bauteils ermöglicht einen hohen Ladewirkungsgrad und niedrige BOM-Kosten. Der erstklassige niedrige Ruhestrom von 200 nA des Bauteils spart Batterieenergie und maximiert die Lagerzeit für tragbare Geräte. Seine Eingangsspannungsregelung liefert einen maximalen Ladestrom für die Batterie von der Eingangsquelle. Die Lösung ist hochintegriert mit einem Eingangs-Sperrblockierungs-FET (RBFET, Q1), High-Side-Schaltungs-FET (HSFET, Q2) und Low-Side-Schaltungs-FET (LSFET, Q3). Der bq25302 von Texas Instruments ist in einem 3 mm x 3 mm-WQFN-Gehäuse für ein einfaches 2-Layer-Layout und platzbeschränkte Applikationen verfügbar.Merkmale
- Eigenständiges und einfach konfigurierbares Ladegerät
- Synchrones 1,2-MHz-Abwärtsschaltmodus-Ladegerät mit hohem Wirkungsgrad
- Ladewirkungsgrad von 94,3 % bei 1 A von einem Eingang von 5 V
- Einzeleingang zur Unterstützung des USB-Eingangs
- Unterstützt einen Eingangsspannungsbereich von 4,1 V bis 6,2 V mit einer absoluten maximalen Eingangsnennspannung von 28 V
- Dynamisches Eingangsspannungs-Leistungsmanagement (VINDPM) zur Verfolgung der Batteriespannung
- Hohe Integration
- Integrierter Sperrstrom-Blockierungs- und synchroner Schaltungs-MOSFET
- Interne Eingangs- und Ladestrommessung
- Interne Schleifenkompensation
- Integrierte Bootstrap-Diode
- Ladespannung: 4,1 V/4,2 V/4,35 V/4,4 V
- 2,0 A Maximaler Schnellladestrom
- Niedriger Batterie-Ableitstrom von 200 nA bei 4,5 V VBAT
- 4 µA VBUS -Versorgungsstrom im IC-Deaktivierungsmodus
- Wärmeregulierung des Ladestroms bei 120 °C
- Vorladestrom (10 % des Schnellladestroms)
- Anschlussstrom (10 % des Schnellladestroms)
- Ladegenauigkeit
- ±0,5 % Ladespannungsregelung
- ±10 % Ladestromregelung
- Sicherheit
- Thermische Regelung und thermische Abschaltung
- Eingangs-Unterspannungssperre (UVLO) und Überspannungsschutz (OVP)
- Batterie-Überladungsschutz
- Sicherheits-Timer für Vorladung und Schnellladung
- Ladung deaktiviert, wenn der ICHG-Stromeinstellungs-Pin offen oder kurzgeschlossen ist
- Kalt-/Heiß-Batterie-Temperaturschutz
- Fehlerbericht auf STAT-Pin
- Erhältlich in einem 16-Pin-WQFN-Gehäuse von 3 mm x 3 mm
Applikationen
- Drahtloser Lautsprecher
- Barcode-Scanner
- Gaming
- Ladestation
- Kabelloses Elektrowerkzeug
- Gebäudeautomatisierung
- Medizintechnik
Vereinfachte Applikation
Veröffentlichungsdatum: 2020-12-03
| Aktualisiert: 2024-10-09
