Texas Instruments bq25820 Abwärts-Batterieladeregler
Der bq25820 Abwärts-Batterieladeregler von Texas Instruments ist ein Li-Ion-, Li-Polymer- oder LiFePO4 -Batterieladeregler mit großem Eingangsspannungsbereich und Schaltmodus. Dies beinhaltet eine direkte Steuerung des Leistungspfades. Das Bauelement bietet eine hocheffiziente Batterieladung über einen großen Spannungsbereich, eine genaue Ladestrom- und Ladespannungsregelung sowie eine automatische Ladevorbereitung, Anschluss und Ladestatusanzeige. Der bq25820 von Texas Instruments integriert die gesamte Schleifenkompensation für den Abwärtswandler und bietet so eine Lösung mit hoher Dichte und einfacher Handhabung. Das Bauelement regelt die SYS-Klemmspannung und bezieht im Reverse-Modus Strom von der Batterie.Merkmale
- Großer Eingangsspannungsbereich von 4,4 V bis 70 V
- Synchroner Abwärtsladeregler mit NFET-Treibern
- Schaltfrequenz anpassbar von 200 kHz bis 600 kHz
- Optionale Synchronisation mit externer Uhr
- Integrierte Schleifenkompensation mit Sanftanlauf
- Optionaler Gate-Treiber-Versorgungseingang für optimierte Effizienz
- Bidirektionaler Wandlerbetrieb (Reverse-Modus) mit Unterstützung für USB-PD Extended Power Range (EPR)
- Einstellbare Eingangsspannung (VAC) von 3,3 V bis 65 V in 20 mV/Schritten
- Einstellbare Eingangsstromregelung (RAC_SNS) von 400 mA bis 20 A in 50 mA/Schritten mit 5-mΩ-Widerstand
- Direktes Leistungspfadmanagement für höchste Effizienz in Energiesystemen
- Auswahl der Stromversorgung des Systems über Adapter oder Batterie
- Dynamisches Leistungsmanagement
- Alle N-Kanal-FET-Treiber
- Hohe Genauigkeit
- ±0,5 % Ladespannungsregelung
- ±3 % Ladestromregelung
- ±3 % Eingangsstromregelung
- I2C-gesteuert für eine optimale Systemleistung mit einer widerstandsprogrammierbaren Option
- Per Hardware einstellbare Eingangs- und Ausgangsstromgrenzen
- Integrierter 16-Bit-ADC für Spannungs-, Strom- und Temperaturüberwachung
- Integration mit hoher Sicherheit
- Einstellbarer Über- und Unterspannungsschutz am Eingang
- Überspannungs- und Überstromschutz
- Übertemperaturschutz
- Statusausgänge
- Aktueller Status des Adapters (PG)
- Betriebsstatus
- 36-Pin, 5 mm × 6 mm QFN-Gehäuse
Applikationen
- Kabellose Elektro- und Gartengeräte
- Solar-Backup-Ladegerät
- Energiespeichersysteme
- Drohne
- Ultraschall
- Röntgensysteme
- Elektronische Krankenhausbetten und Bettensteuerung
- Multiparameter-Patientenmonitore
- Staubsaugerroboter
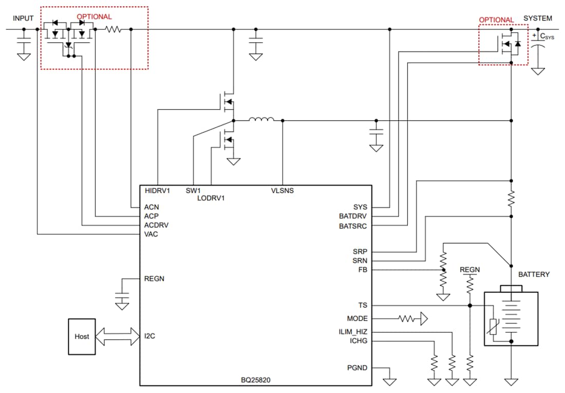
Vereinfachtes Schema
Veröffentlichungsdatum: 2024-08-12
| Aktualisiert: 2024-09-06
