Texas Instruments bq27426 Batterieanzeige mit Impedance Track auf Systemseite
Die Texas Instrument bq27416 Batterieanzeige mit Impedance Track™ auf Systemseite ist eine Einzellen-Batteriestandsanzeige mit minimal erforderlicher Benutzerkonfiguration. Mit minimaler System-Mikrocontroller-Firmware-Entwicklung führt dies zu einem schnellen Systemaufbau. Drei Chemieprofile sind vorprogrammiert, um eine minimale Benutzerkonfiguration zu ermöglichen und die Verwaltung von Kundenbeständen in Projekten mit unterschiedlichen Batteriechemien zu ermöglichen. Die bq27426 Batteriestandsanzeige hat einen sehr niedrigen Stromverbrauch im Schlafmodus, was zu einer längeren Akku-Laufzeit führt. Konfigurierbare Unterbrechungen helfen die Systemleistung zu erhalten und den Host von kontinuierlichen Abfragen zu befreien. Genaue Temperaturmessung wird durch einen externen Thermistor unterstützt. Die bq27426 Batteriestandanzeige verwendet den patentierten Impedance Track™ Algorithmus für die Messung des Batteriestands. Das liefert Informationen wie verbleibende Batteriekapazität (mAh), Ladezustand (%) und Batteriespannung (mV).Merkmale
- Einzellen-Li-Ion-Batterieanzeige
- Befindet sich auf der Systemplatine
- Unterstützt eingebaute oder abnehmbare Batterien
- Wird direkt von der Batterie mit integriertem LDO betrieben.
- Unterstützt einen niedrigen externen Messwiderstand (10 mΩ)
- Sehr geringer Energieverbrauch im NORMAL- (50 µA) und SCHLAF-Modus (9 µA)
- Einfach zu konfigurierende Batterieanzeige, basierend auf der Impedance Track™-Technologie
- Bietet drei wählbare vorprogrammierte Profile für Zellen mit 4,2 V, 4,35 V, und 4,4 V
- Meldet verbleibende Kapazität und Ladezustand (SOC) mit Glättungsfilter
- Automatische Anpassung für Batteriealterung, Selbstentladung, Temperatur- und Leistungsänderung
- Schätzung des Zustandes (Alterung)
- Die Mikrocontroller-Peripherie-Schnittstelle unterstützt
- Serielle 400 kHz-I2C™-Schnittstelle
- Konfigurierbare SOC-Unterbrechung oder
- Digitaler Alarmausgang für niedrigen Batteriestand
- Interner Temperatursensor oder Host-gemeldete Temperatur oder externer Thermistor
Applikationen
- Smartphones, Feature-Phones und Tablets
- Wearables
- Gebäudeautomatisierung
- Tragbare medizinische/industrielle Handgeräte
- Tragbare Audiogeräte
- Spiele
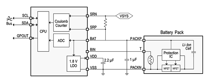
Simplified Schematic
Veröffentlichungsdatum: 2016-01-14
| Aktualisiert: 2022-03-11
