Texas Instruments BQ27Z558EVM-084 Evaluierungsmodul

Das Texas Instruments BQ27Z558EVM-084 Evaluierungsmodul ist für die Evaluierung der BQ27Z558 Batterieanzeige mit der Impedance Track™ Technologie ausgelegt. Das Batterie-Gasmessgerät der Baureihe BQ27Z558 kommuniziert über I2C-kompatible und HDQ-Eindrahtschnittstellen. Dieses Evaluierungsmodul arbeitet mit einer typischen Eingangsspannung von 3,6 V. Das Schaltungsmodul umfasst den integrierten Schaltkreis (IC) BQ27Z558 und alle anderen Komponenten, die zur Überwachung und Vorhersage der Kapazität von Lithium-Ionen-Zellen (Li-Ion) oder Lithium-Polymer- (Li-Polymer)-Batterien der Serie 1 erforderlich sind. Dieses Modul ist ideal für Smartphones, digitale Foto- und Videokameras, Tablet-Computer, tragbare Gesundheitsgeräte und mobile Audiogeräte.

Merkmale

  • Komplettes Evaluierungssystem für das BQ27Z558 Gasmessgerät mit Impedance Track™ Technologie
  • Bestücktes Schaltkreismodul für eine schnelle Einrichtung
  • Software für Personal Computer (PC), die die Konfiguration und Datenprotokollierung für die Systemanalyse ermöglicht
  • 1,2 V I/O I2C-Kommunikation

Applikationen

  • Smartphones
  • Digitalfoto- und Videokameras
  • Tablet-Computer
  • Tragbare und wearable Gesundheitsgeräte
  • Tragbare Audiogeräte

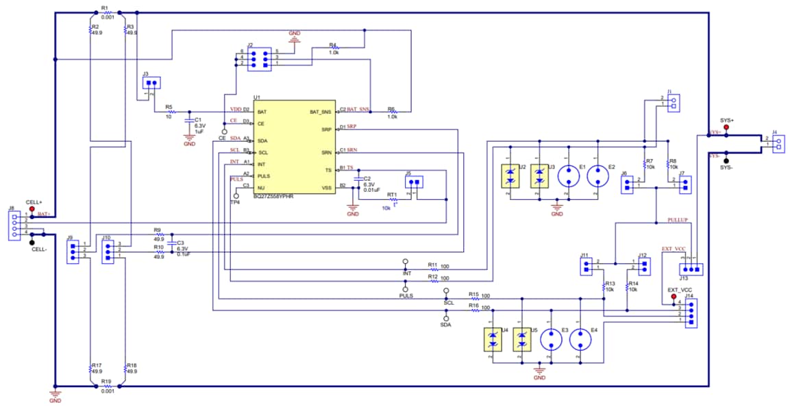
Schaltschema

Schaltplan - Texas Instruments BQ27Z558EVM-084 Evaluierungsmodul
Veröffentlichungsdatum: 2024-01-16 | Aktualisiert: 2024-02-09