Texas Instruments bq35100 Batteriestandsanzeige und EOS-Monitor
Die Batteriestandsanzeige und der EOS-Wächter bq35100 von Texas Instruments bieten eine hoch konfigurierbare Batterieanzeige für nicht wiederaufladbare Lithium-Primärbatterien, ohne dass eine erzwungene Entladung der Batterie erforderlich ist. So gebaut, dass keine Optimierung erforderlich ist und die patentierten TI Messalgorithmen die austauschbaren Batterien unterstützen. Sie ermöglichen auch genaue Ergebnisse mit extrem niedriger durchschnittlicher Leistungsaufnahme durch Host-Steuerung über den GAUGE ENABLE (GE)-Kontakt. Die Funktionen der Brennstoffmessung verwenden die Spannungs-, Strom- und Temperaturinformationen, um Alterungszustands- (SOH) und End-Of-Service (EOS)-Daten bereitzustellen. Das Gerät bq35100 muss nur lange genug mit Strom versorgt werden, um Daten zu sammeln und Berechnungen vorzunehmen, um den ausgewählten Algorithmus und die Häufigkeit der vom System benötigten Updates zu unterstützen.Merkmale
- Fuel gauge and battery diagnostics for flow meter applications predict end-of-service or early battery failure
- Supports lithium thionyl chloride (Li-SOCl2) and lithium manganese dioxide (Li-MnO2) chemistry batteries
- Accurate voltage, temperature, current, and coulomb counter measurements that report battery health and service life
- State-of-health (SOH) algorithm for Li-MnO2
- End-of-service (EOS algorithm for Li-SOCl2)
- Coulomb accumulation (ACC) algorithm for all battery types
- Ultra-low average power consumption to maximize battery run time
- Gauge enabled through host-controlled periodic updates
- State-of-health (SOH) ~ 0.06µA
- End-of-service (EOS) ~ 0.35µA
- Coulomb accumulation (ACC) diagnostic updates ~ 0.3µA
- System interaction capabilities
- I2C host communication, providing battery parameter and status access
- Configurable host interrupt
- Battery information data logging options for in operation diagnostics and failure analysis
- SHA-1 authentication to help prevent counterfeit battery use
Applikationen
- Smart metering
- Door access control
- Smoke/gas detection
- Building automation
- IoT, including a sensor node
- Asset tracking
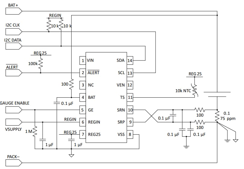
Simplified Schematic
Veröffentlichungsdatum: 2016-11-30
| Aktualisiert: 2022-03-11
