Texas Instruments bq4050 1-4-Baureihe CEDV-Batteriestandsanzeige
Texas Instruments bq4050 1-4-Baureihe CEDV-Batteriestandsanzeige mit kompensierter Entladungsschlussspannungs-(CEDV)-Technologie. Dieses Bauteil ist eine hochintegrierte, präzise 1- bis 4-reihige Batteriestandsanzeige und Schutzlösung, die eine autonome Ladegerätsteuerung und Zellenausgleichung möglich macht. Das Bauelement bq4050 bietet eine voll integrierte Paket-basierte Lösung mit einem Flash-programmierbaren, benutzerdefinierten, reduzierten Befehlssatz-CPU (RISC), Dieses Bauteil beinhaltet auch den Sicherheitsschutz und die Authentifizierung für Li-Ion- und Li-Polymer-Akkupacks. Die Batteriefüllstandsanzeige bq4050 kommuniziert über eine SMBus-kompatible Schnittstelle. Das Bauteil kombiniert einen Hochgeschwindigkeits-BqBMP-Prozessor mit geringem Stromverbrauch von TI mit hochpräzisen analogen Messfunktionen, integriertem Flash-Speicher und einer Reihe von Peripherie- und Kommunikations-Anschlüssen. Im bq4050 sind außerdem ein N-Kanal-FET-Drive und ein Transformationsresponder für die SHA-1-Authentifizierung enthalten, womit eine vollständige, leistungsstarke Batteriemanagementlösung ermöglicht wird.Merkmale
- N-Kanal-FET-Treiber mit High-Side-Schutz ermöglicht die serielle Buskommunikation bei Fehlerbedingungen
- Zellenausgleich mit internem Bypass optimiert den Batteriezustand
- Diagnostische Lebensdauer-Datenüberwachung und Blackbox-Recorder für die Fehleranalyse
- Vollständige Palette von programmierbaren Schutzfunktionen: Spannung, Strom, Temperatur
- JEITA-Ladealgorithmen unterstützen ein intelligentes Laden
- Analog-Frontend mit zwei unabhängigen Analog-Digital-Wandlern
- Gleichzeitige Strom- und Spannungsabtastung
- Hochgenauer Coulomb-Zähler mit Eingangs-Offset-Fehler < 1 µV (typisch)
- Unterstützt Batterieabschaltpunkt-Funktion (BTP) für Windows®-Integration
- LED-Anzeige für Ladezustand- und Batteriestatus-Anzeige
- 100kHz SMBus v1.1 Kommunikationsschnittstelle für die Programmierung und den Datenzugriff mit alternativem 400KHz-Modus
- SHA-1-Authentifizierungsresponder für verbesserte Akkusatzsicherheit
- Kompaktes 32-Pin-VQFN-Gehäuse (RSM)
Applikationen
- Notebooks
- Medizinische Test- und Diagnoseausstattung
- Tragbare Messgeräte
- Kabellose Staubsauger und Staubsauger-Roboter
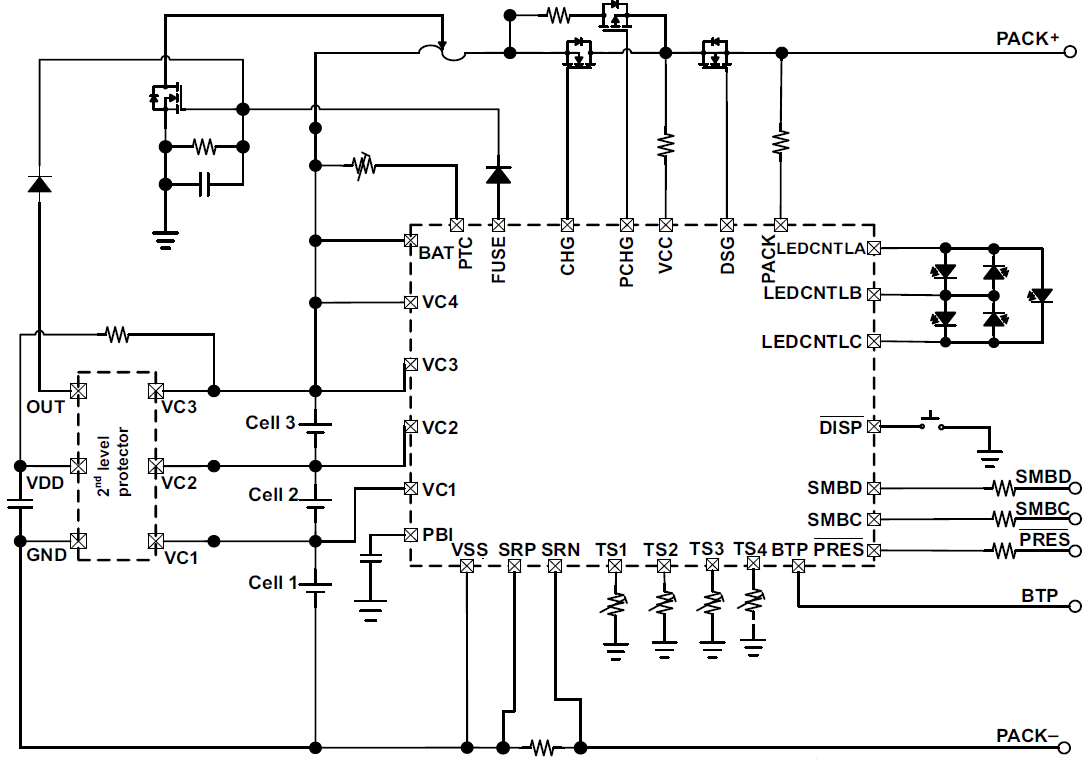
Vereinfachter Schaltplan
Veröffentlichungsdatum: 2016-06-30
| Aktualisiert: 2022-03-11
