Texas Instruments bq76200 High-Side-N-Kanal-FET-Treiber
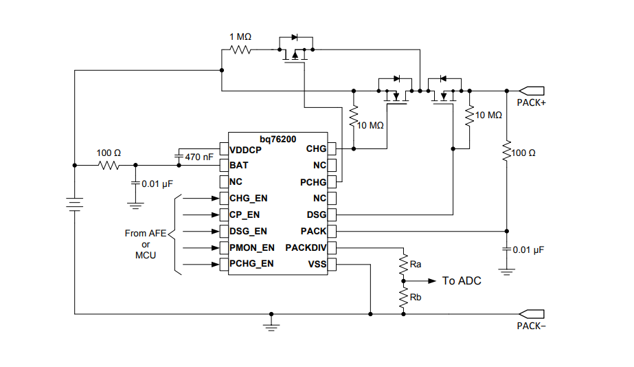
Der Texas Instruments bq76200 High-Side-N-Kanal-FET-Treiber ist ein Hochspannungs-Frontend-Lade-/Entlader mit Batteriesatz. Der High-Side-Schutz verhindert Erdtrennung im System. Sie ermöglichen auch eine kontinuierliche Kommunikation zwischen dem Batteriesatz und dem Host-System. Das Gerät verfügt über zusätzliche P-Kanal-FET-Steuerung, um eine Niedrigstrom-Vorladung zu einer tief entladenen Batterie zu ermöglichen und eine Batterie-Spannungsüberwachungskontrolle für den Host, um die Batterie-Spannung zu messen. Die unabhängigen Freigabe-Eingänge ermöglichen CHG und DSG-FETs getrennt ein- und ausgeschaltet zu werden und bieten große Implementierungsflexibilität in Batteriesystemen. Das bq76200 Gerät kann mit einem begleitenden Analog-Front-End (bq76920/30/40 3-Serie bis 15-Serie Zell-Analog-Front-End-Überwachung) und einem Host-Mikrocontroller oder zugehörigem Ladestatusanzeigegerät (SOC) verwendet werden.The device has additional P-Channel FET control to allow low-current pre-charge to a deeply depleted battery, and a PACK+ voltage monitor control for the host to sense the PACK+ voltage. The independent enable inputs allow CHG and DSG FETs to be turned on and off separately, offering great implementation flexibility in battery systems. The bq76200 device can be used with a companion Analog Front End (bq76920/30/40 3-series to 15-series Cell Analog Front End Monitoring) and a host microcontroller or dedicated state-of-charge (SOC) tracking gas gauge device.
Merkmale
- CHG and DSG High-side NMOS FET drivers for battery protection fast FET turn-on and turn-off times
- Pre-charge PFET driver (for current-limited pre-charge of significantly depleted cell-pack)
- Independent digital enable control for charging and discharging
- Minimal external components needed
- Scalable external capacitor-based charge pump to accommodate a different range of FETs in parallel
- High-voltage tolerant (100V absolute maximum)
- Internal switch to enable pack-voltage sensing
- Common and separate charge and discharge
- Path configuration support
- Designed to work directly with bq76940, bq76930, and bq76920 battery monitors
- Current consumption
- 40µA NORMAL Mode
- <10µA Maximum SHUTDOWN
Applikationen
- eBikes, eScooters, and eMotorcycles
- Energy storage systems and Uninterruptible Power Supplies (UPS)
- Portable medical systems
- Wireless base-station battery systems
- Lead-acid (PbA) replacement batteries
- 12V to 48V Battery packs
Block Diagram
Veröffentlichungsdatum: 2016-02-11
| Aktualisiert: 2022-03-11
