Texas Instruments DEM-OPA-SO-1A Generisches SO-8-Evaluierungsmodul
Texas Instruments DEM-OPA-SO-1A Generische SO-8-Evaluierungsmodule sind unbestückte Leiterplatten (PCB) für einzelne Operationsverstärker in einem 8-Pin-SOIC-Gehäuse (D). Die Demonstrations-Vorrichtung besteht aus einer zweilagigen PCB. Das DEM-OPA-SO-1A verwendet eine Massefläche auf der Unterseite sowie Signal- und Leistungsspuren auf der Oberseite. Die Massefläche wurde um Operationsverstärker-Pins herum geöffnet, die empfindlich gegen kapazitive Lasten sind. Stromversorgungsspuren sind so ausgelegt, dass die Stromschleifenbereiche auf ein Minimum reduziert werden. Die SMA-Steckverbinder (oder SMB-Steckverbinder) können entweder vertikal oder horizontal montiert werden.Board Layout
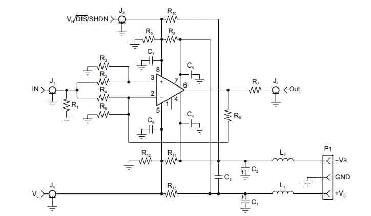
Schaltplan
Veröffentlichungsdatum: 2019-12-30
| Aktualisiert: 2024-12-02
