Texas Instruments DLP2021-Q1 0,2-Zoll-DLP®-DMD für Fahrzeuge
Der 0,2-Zoll-DLP® -Mikrospiegelaktor (Digital Micromirror Device, DMD) DLP2021-Q1 für Fahrzeuge von Texas Instruments wurde zur Steuerung der Außenbeleuchtung und für Display-Anwendungen in Fahrzeugen entwickelt. Zu den Anwendungen gehören Bodenprojektionen, die Vollfarbe sowie animierte und dynamische Inhalte zeigt. Bodenprojektionen erleichtern die Kommunikation zwischen Fahrzeugen und Fußgängern (V2P), z. B. Rückfahr- und Türöffnungswarnungen, und koordinieren Fahrzeugkommunikationssysteme und Fahrzeugpersonalisierungsoptionen. Aufgrund des kleinen Formfaktors und des stromsparenden Betriebs des Bauteils können Projektoren mit dem DLP2021-Q1-Chipsatz von Texas Instruments viele Projektionsanwendungen unterstützen. Diese Bauteile können an vielen Stellen im Auto angebracht werden, z. B. im Seitenspiegel, in der Türverkleidung, im Rücklicht, im Kühlergrill usw.Merkmale
- Für Fahrzeuganwendungen zugelassen
- DMD-Array mit einem Betriebstemperaturbereich von -40 °C bis 105 °C
- Diagonales Mikrospiegelarray von 0,2-Zoll
- 7,6 µm Mikrospiegelabstand
- Mikrospiegelkippwinkel (relativ zur flachen Anordnung): ±12°
- Seitliche Beleuchtung für geringere Systemgröße
- 16:9 (588×330) Eingangsauflösung
- Polarisationsunabhängiger räumlicher Lichtmodulator
- Kompatibel mit LED- oder Laserlichtquellen
- Geringe Leistungsaufnahme von 260 mW (max.)
- Hermetisch abgeschlossenes Gehäuse
- DMD-Schnittstelle mit doppelter Datenrate (DDR) von 80 MHz
Applikationen
- Dynamische Bodenprojektion
- Videoprojektion im Innen- und Außenbereich von Fahrzeugen
Videos
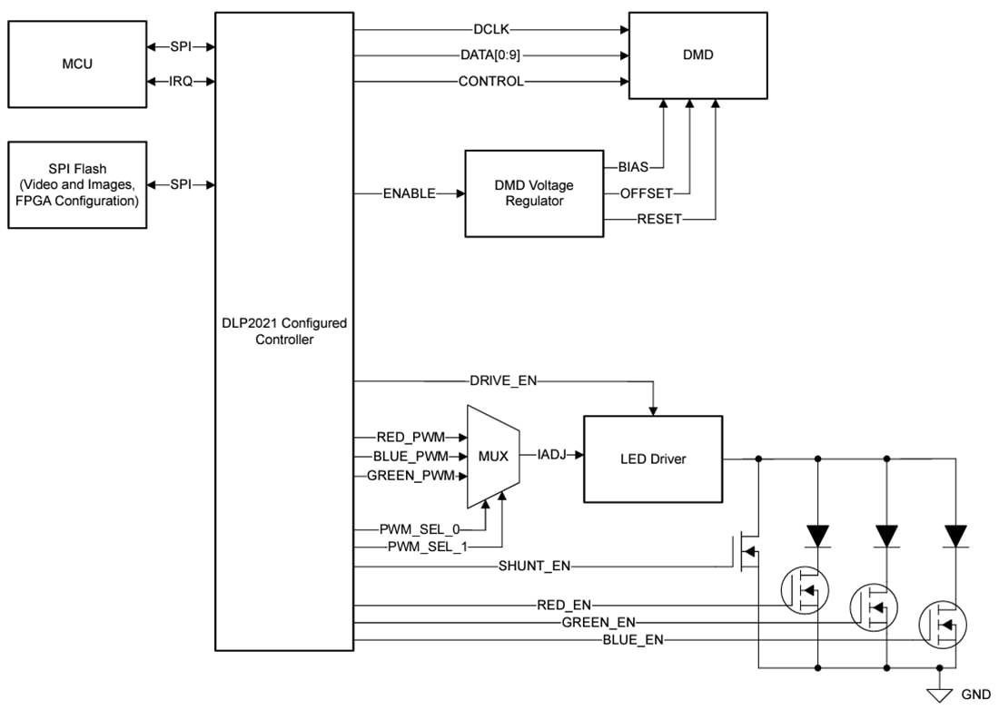
System-Blockdiagramm
Veröffentlichungsdatum: 2024-03-20
| Aktualisiert: 2024-08-08
