Texas Instruments DLPC6540 Digitaler Display-Controller

Der Texas Instruments DLPC6540 digitale Display-Controller ist für den 4K-UHD-Display-Chipsatz für DLP® -Produkte von TI ausgelegt. Der DLPC6540 Display-Controller zusammen mit dem DLP471TP DMD und dem DLPA3005 umfassen den Chipsatz. Diese Lösung eignet sich hervorragend für Display-Systeme, die eine hohe Auflösung und eine hohe Helligkeit in einer kleinen Baugröße erfordern. Um einen zuverlässigen Betrieb zu gewährleisten, muss der DLPC6540 Display-Controller von Texas Instruments immer mit dem DLP471TP DMD und dem DLPA3005 integrierten Leistungsmanagement-Schaltkreis je nach Applikation verwendet werden.

Merkmale

  • Der DLPC6540 Controller unterstützt eine extrem hohe Auflösung von bis zu 4 K mit dem DLP471TP digitalen Mikrospiegelarray (DMD)
    • Bis zu 4 K UHD bei 60 Hz
    • Bis zu 240 Hz bei 1.080 p
    • Bis zu 120 Hz (3D) bei 1.080 p
  • Bietet einen einzelnen V-by-One®-HS-Videoeingangsanschluss mit einer, zwei, vier oder acht Leitungen
    • Pixeltakt unterstützt bis zu 600 MHz
    • Eingangsübertragungsrate von bis zu 3,0 GBit/s
  • Unterstützte Eingangsformate
    • RGB und YCbCr
    • 4:4:4, 4:2:2, 4:2:0
  • Interner ARM® Cortex-R4F-Prozessor mit FPU
    • 88 konfigurierbare GPIOs
    • Programmierbarer PWM-Generator
    • Programmierbare Erfassungs- und Verzögerungstimer
    • USB 2.0 Hochgeschwindigkeits-OTG-Controller
    • SPI-Master-/Slave-Controller
    • I2C Master-/Slave-Controller
    • UART-Controller
    • Interrupt-Controller
  • Warping-Engine
    • Verbesserte 1D-, 2D- und 3D-Keystone-Korrektur
    • Optische Korrektur (z. B. für Short-Throw-Verzerrung, radiale Verzerrung und seitliche Farbverzerrung)
  • Zusätzliche Bildverarbeitung
    • DynamicBlack
    • Bildfrequenzumwandlung
    • Farbkoordinatenanpassung
    • Weiße Farbtemperatureinstellung
    • Programmierbares Degamma
    • Räumlich-zeitliches Multiplexing
    • Integrierte Unterstützung für 3-D-Display
  • Display und Erfassung von Splash-Bildschirmen
  • Integrierter 2G-Bit-Bildspeicher macht externen Hochgeschwindigkeitsspeicher überflüssig
  • Unterstützung von externem Speicher
    • Paralleler Flash für µP- und PWM-Sequenz
    • Optionaler sekundärer Flash für Splash-Capture und -Warping
  • Systemsteuerung
    • DMD-Leistungs- und Reset-Treiber-Steuerung
    • Horizontale und vertikale DMD-Bilddrehung
  • JTAG-Boundary-Scan-Testunterstützung
  • Unterstützt LED-basierte Projektorsysteme

Applikationen

  • Mobiler Smart-Fernseher
  • Mobiler Projektor
  • Digitale Beschilderung

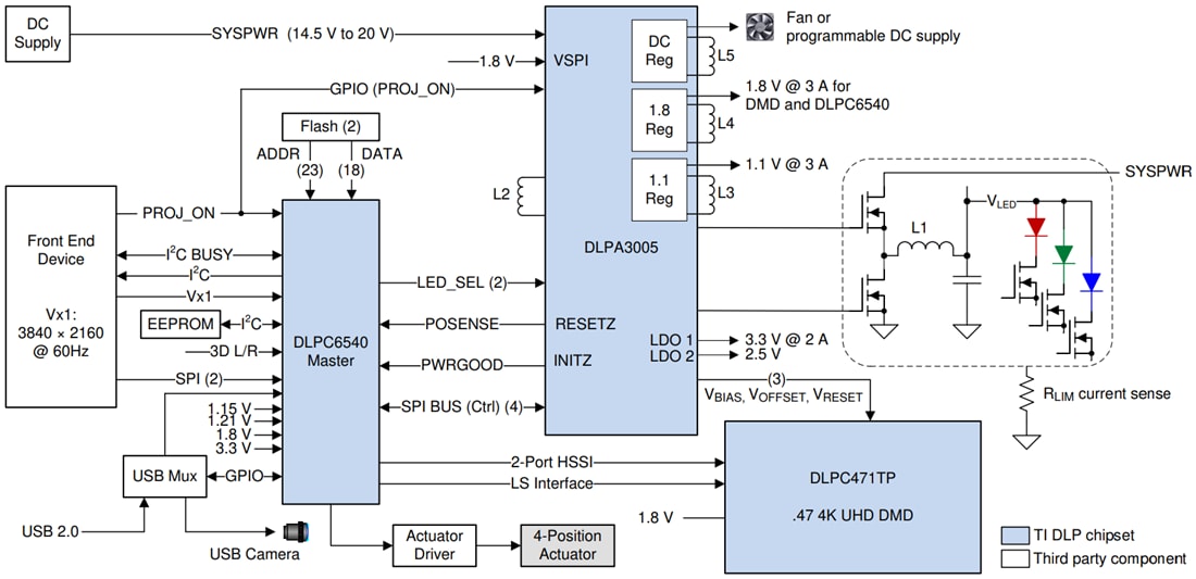
Funktionales Blockdiagramm

Blockdiagramm - Texas Instruments DLPC6540 Digitaler Display-Controller
Veröffentlichungsdatum: 2020-10-21 | Aktualisiert: 2024-09-06