Texas Instruments DRV10964 Sensorloser BLDC-Motortreiber
Der Texas Instruments DRV10964 sensorlose BLDC-Motortreiber ist ein sensorloser Drei-Phasen-Motortreiber mit integrierten Leistungs-MOSFETs. Er ist speziell für eine hohe Effizienz, geringes Rauschen und eine geringe Anzahl Komponenten für Motorantriebsanwendungen ausgelegt. Das proprietäre, sensorlose, fensterlose 180° sinusförmige Kontrollschema bietet eine Motorantriebsleistung, die extrem geräuscharm ist. Der DRV10964 enthält eine intelligente Sperrerkennungsfunktion und andere interne Schutzschaltkreise, um einen sicheren Betrieb zu gewährleisten. Der DRV10964 ist in einem thermisch effizienten 10-Pin-USON-Gehäuse mit freiliegendem Thermal-Pad erhältlich.Merkmale
- Proprietary sensorless windowless 180° sinusoidal control scheme
- Input voltage range of 2.1V to 5.5V
- 500mA output current
- Low quiescent current 15µA (typical) at sleep mode
- Total driver H+L Rdson less than 1.5Ω
- Current limit and short-circuit current protection
- Lock detection
- Anti Voltage Surge (AVS)
- UVLO
- Thermal shutdown
Applikationen
- Notebook CPU fans
- Game station CPU fans
- ASIC cooling fans
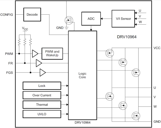
Functional Block Diagram
Veröffentlichungsdatum: 2016-05-06
| Aktualisiert: 2022-03-11
