Texas Instruments DRV110 Stromsparender Magnetregler.
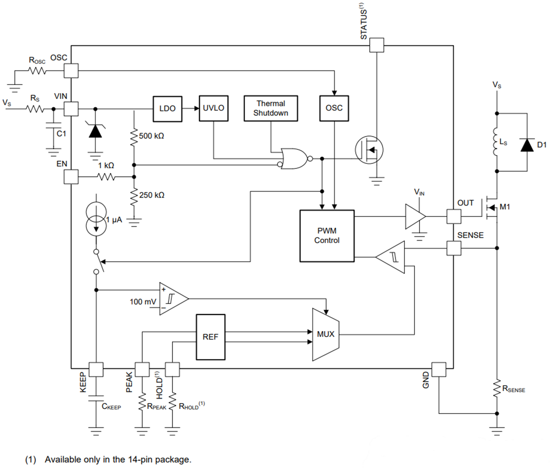
Der stromsparende Magnetregler DRV110 von Texas Instruments ist ein PWM-Stromregler für Magnetspulen. Der TI DRV110 ist dafür ausgelegt, den Strom mit einer gut kontrollierten Wellenform zu regeln, um die Verlustleistung zu reduzieren. Der Magnetstrom wird schnell über eine Rampe hochgefahren, damit ein Ventil oder Relais sicher geöffnet werden kann. Der Magnetstrom wird nach dem anfänglichen Hochfahren auf dem Scheitelwert gehalten, um den korrekten Betrieb sicherzustellen, wonach er auf ein niedrigeres Halteniveau reduziert wird, um thermische Probleme zu vermeiden und die Verlustleistung zu reduzieren. Die Spitzenstromdauer wird mit einem externen Kondensator eingestellt. Die Stromrampen-Spitzen- und Haltewerte, sowie die PWM-Frequenz können unabhängig mit externen Widerständen eingestellt werden. Der Magnetregler DRV110 beschränkt seine eigene Versorgung bei VIN auf 15 V, was auch der Gate-Treiber-Spannung eines externen Schaltreglers entsprichts.The peak current duration is set with an external capacitor. The current ramp peak and hold levels, as well as PWM frequency, can be independently set with external resistors. The DRV110 limits its supply at VIN to 15V, which is also the gate drive voltage of an external switching device.
Merkmale
- Internal Zener Diode on Supply Pin for High-Voltage Operation
- 120 and 230V AC Supply Through Rectifier and RS Resistor
- 24V, 48V, and Higher DC Supply Through RS Resistor
- Drives an External MOSFET With PWM to Control Solenoid Current
- External Sense Resistor for Regulating Solenoid Current
- Fast Ramp-Up of Solenoid Current to Ensure Activation
- Solenoid Current is Reduced in Hold Mode for Lower Power and Thermal Dissipation
- Ramp Peak Current, Keep Time at Peak Current, Hold Current, and PWM Clock Frequency Can Be Set Externally. They Can Also Be Operated at Nominal Values Without External Components
- Protection
- Thermal Shutdown
- Undervoltage Lockout (UVLO)
- Optional STATUS Output
- Operating Temperature Range: –40ºC to +125ºC
- 8-Pin and 14-Pin TSSOP Package Options
Applikationen
- Electromechanical drivers
- Solenoids
- Valves
- Relays
- Contactors
- Switchgear
- Pneumatics
- White goods
- Solar, transportation
- Smart grid
- Power distribution
Functional Block Diagram
Veröffentlichungsdatum: 2012-06-07
| Aktualisiert: 2022-03-11
