Texas Instruments DRV2700 Industrieller Piezo-Treiber
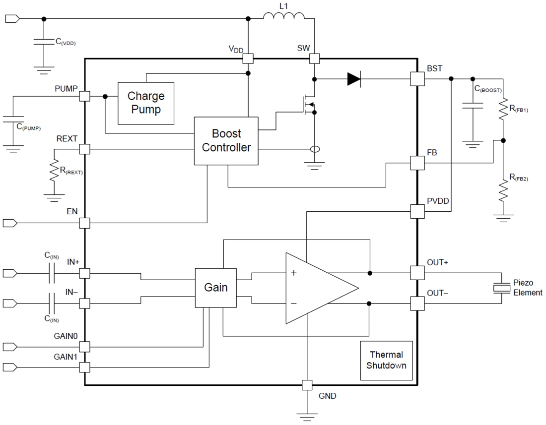
Der industrielle Piezo-Treiber DRV2700 von Texas Instruments ist ein Einzel-Chip-Piezo-Treiber mit integriertem 105V Boost-Schalter, integrierter Leistungsdiode und voll-differentiellen Verstärker. Dieses vielseitige Gerät ist in der Lage piezoelektrische Hochspannungs- und Niederspannungslasten anzutreiben. Das Eingangssignal kann entweder differentiell oder einendig und AC- oder DC-gekoppelt sein. Der DRV2700 unterstützt vier GPIO-gesteuerte Verstärkungen: 28,8dB, 34,8dB, 38,4dB und 40,7dB. Die Aufwärtswandler-Architektur erlaubt nicht, dass die Anforderungen auf der Stromversorgung die durch den R(REXT)Widerstand festgesetzte Grenze überschreiten. Das erlaubt dem Benutzer die Optimierung der DRV2700 Schaltung für einen gegebenen Induktor auf der Basis der gewünschten Leistungsanforderungen. Zusätzlich basiert dieser Aufwärtswandler auf einer Hysterese-Architektur, um Schaltverluste zu minimieren und die Effizienz zu erhöhen.Merkmale
- 100V Boost or 1kV flyback configuration
- ±100V Piezo driver in boost + amplifier configuration
- 4 GPIO-adjustable gains
- Differential or single-ended output
- Low-voltage control
- AC and DC output control
- 0 to 1kV Piezo driver in flyback configuration
- Low-voltage control
- AC and DC output control
- Integrated boost or flyback converter
- Adjustable current-limit
- Integrated power FET and diode
- Fast startup time of 1.5ms
- Wide supply-voltage range of 3 to 5.5V
- 4mm×4mm×0.9mm VQFN package
- 1.8V Compatible digital pins
- Thermal protection
Applikationen
- Piezo positioning actuators
- Piezo sounder driver
- Piezo inkjet printer
- Piezo transducers
- Piezoelectric micropumps
Additional Resources
Videos
Functional Block Diagram
Veröffentlichungsdatum: 2015-04-21
| Aktualisiert: 2022-03-11
