Texas Instruments DRV5023 Digitale Schalt-Halleffektsensoren
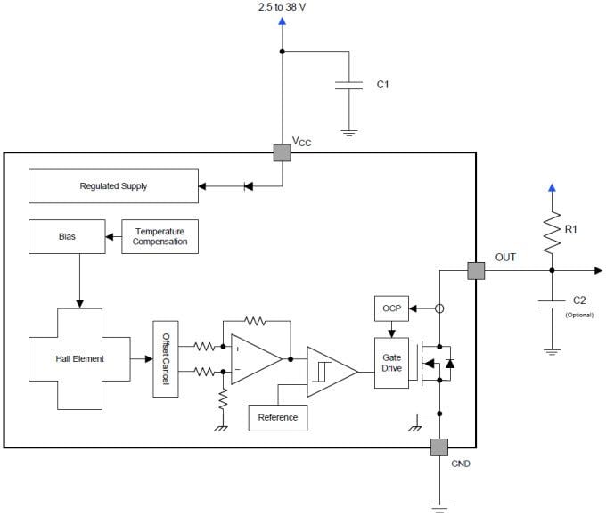
Der DRV5023 Digital-Switch Halleffektsensor von Texas Instruments ist ein spannungsstabilisierter Halleffektsensor, der eine magnetische Abtastlösung mit erhöhter Sensibilitätsstabilität über der Temperatur und integrierte Schutzfunktionen bietet. Wenn die angewendete magnetische Flussdichte den BOP-Schwellenwert übersteigt, sinkt die Open-Drain-Ausgabe des DRV5023. Die Ausgabe bleibt gesenkt, bis das Feslt unter den BRP sind, dann geht die Ausgabe in hohe Impedanz zurück. Die Ausgangsstrom-Senkfähigkeit beträgt 30mA. Ein breiter Betriebsspannungsbereich von 2,5 bis 38V mit umgekehrtem Verpolungsschutz bis zu -22V sorgt dafür, dass das Gerät für eine Vielzahl industrieller Anwendungen geeignet ist. Interne Schutzfunktionen für umgekehrte Versorgung, Lastabfall und Ausgangskurzschluss oder Überstrom vorhanden.Merkmale
- Digital Unipolar-Switch Hall Sensor
- Superior Temperature Stability
- Sensitivity ±10% Over Temperature
- High Sensitivity Options
- +6.9 / +3.2mT (AJ)
- +14.5 / +6mT (BI)
- Supports a Wide Voltage Range
- 2.5 to 38V
- No External Regulator Required
- Wide Operating Temperature Range
- TA = -40 to 125°C (Q)
- Open-Drain Output (30mA Sink)
- Fast 35µs Power-On Time
- Small Package and Footprint
- Surface Mount 3-Pin SOT-23 (DBZ)
- 2.92mm × 2.37mm
- Through-Hole 3-Pin SIP (LPG)
- 4.00mm × 3.15mm
- Surface Mount 3-Pin SOT-23 (DBZ)
- Protection Features
- Reverse Supply Protection (up to -22 V)
- Supports up to 40-V Load Dump
- Output Short-Circuit Protection
- Output Current Limitation
Applikationen
- Docking Detection
- Door Open and Close Detection
- Proximity Sensing
- Valve Positioning
- Pulse Counting
Datasheets
Videos
Functional Block Diagram
Additional Resources
Veröffentlichungsdatum: 2014-10-30
| Aktualisiert: 2023-10-31
