Texas Instruments DRV5033 Digitaler omnipolarer Schalt-Halleffektsensor
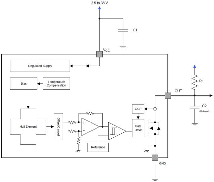
Der DRV5033 Digital-Omnipolar-Switch Halleffektsensor von Texas Instruments ist ein spannungsstabilisierter Halleffektsensor, der eine magnetische Abtastlösung mit erhöhter Sensibilitätsstabilität über der Temperatur und integrierte Schutzfunktionen bietet. Der DRV5033 reagiert auf die beiden Polaritäten der Magnetfeldrichtung gleich. Wenn die angewendete magnetische Flussdichte den BOP-Schwellenwert übersteigt, sinkt die Open-Drain-Ausgabe des DRV5033. Die Ausgabe bleibt gesenkt, bis das Feld unter den BRP sinkt, dann geht die Ausgabe in hohe Impedanz zurück. Die Ausgangsstrom-Senkfähigkeit beträgt 30mA. Ein breiter Betriebsspannungsbereich von 2,5V bis 38V mit umgekehrtem Verpolungsschutz bis zu -22V sorgt dafür, dass das Gerät für eine Vielzahl industrieller Anwendungen geeignet ist. Interne Schutzfunktionen für umgekehrte Versorgung, Lastabfall und Ausgangskurzschluss oder Überstrom vorhanden.Merkmale
- Digital Omnipolar-Switch Hall Sensor
- Superior Temperature Stability
- BOP ±10% Over Temperature
- High Sensitivity (BOP and BRP)
- ±6.9 / ±3.5mT (AJ)
- Detects North and South Magnetic Field
- Supports a Wide Voltage Range
- 2.5 to 38V
- No External Regulator Required
- Wide Operating Temperature Range
- TA = -40 to 125°C (Q)
- Open-Drain Output (30mA Sink)
- Fast 35µs Power-On Time
- Small Package and Footprint
- Surface Mount 3-Pin SOT-23 (DBZ)
- 2.92mm × 2.37mm
- Through-Hole 3-Pin SIP (LPG)
- 4.00mm × 3.15mm
- Surface Mount 3-Pin SOT-23 (DBZ)
- Protection Features
- Reverse Supply Protection (up to -22V)
- Supports up to 40V Load Dump
- Output Short-Circuit Protection
- Output Current Limitation
Applikationen
- Docking Detection
- Door Open and Close Detection
- Proximity Sensing
- Valve Positioning
- Pulse Counting
Datasheets
Functional Block Diagram
Additional Resources
Veröffentlichungsdatum: 2014-10-30
| Aktualisiert: 2023-10-31
