Texas Instruments DRV5053 Analoge bipolare Halleffektsensoren

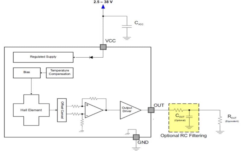
Der DRV5053 Digital-bipolare Halleffektsensor von Texas Instruments ist ein spannungsstabilisierter Hall-IC, der eine magnetische Abtastlösung mit erhöhter Sensibilitätsstabilität über der Temperatur und integrierte Schutzfunktionen bietet. Der analoge Ausgang von 0 bis 2 V reagiert linear auf die angewandte magnetische Flussdichte und unterscheidet die Polarität der Magnetfeldrichtung. Ein breiter Betriebsspannungsbereich von 2,5 bis 38 V mit umgekehrtem Verpolungsschutz bis zu -22V sorgt dafür, dass das Gerät für eine Vielzahl industrieller und Verbraucher-Anwendungen geeignet ist. Interne Schutzfunktionen für umgekehrte Versorgung, Lastabfall und Ausgangskurzschluss oder Überstrom vorhanden.

Merkmale

  • Linear output Hall sensor
  • Superior temperature stability
    • Sensitivity ±10% over temperature
  • High sensitivity options:
    • -11 mV/mT (OA)
    • -23mV/mT (PA)
    • -45mV/mT (RA)
    • -90mV/mT (VA)
    • +23mV/mT (CA)
    • +45mV/mT (EA)
  • Supports a wide voltage range
    • 2.5 to 38V
    • No external regulator required
  • Wide operating temperature range
    • TA = -40 to 125°C (Q)
  •  
  • Amplified output stage
    • 2.3mA sink, 300µA source
  • Output voltage: 0.2 ~ 1.8V
    • B = 0mT, OUT = 1V
  • Fast power-on: 35µs
  • Small package and footprint
    • Surface Mount 3-Pin SOT-23 (DBZ)
      • 2.92mm × 2.37mm
    • Through-hole 3-Pin SIP (LPG)
      • 4mm × 3.15mm
  • Protection features
    • Reverse supply protection (up to -22V
    • Supports up to 40V load dump
    • Output short-circuit protection
    • Output current limitation

Applikationen

  • Flowmeters
  • Docking adjustment
  • Vibration correction
  • Damper controls

Videos

Functional Block Diagram

Blockdiagramm - Texas Instruments DRV5053 Analoge bipolare Halleffektsensoren
Veröffentlichungsdatum: 2014-10-30 | Aktualisiert: 2023-10-31