Texas Instruments DRV8706-Q1 Smart-Halbbrücken-Gate-Treiber
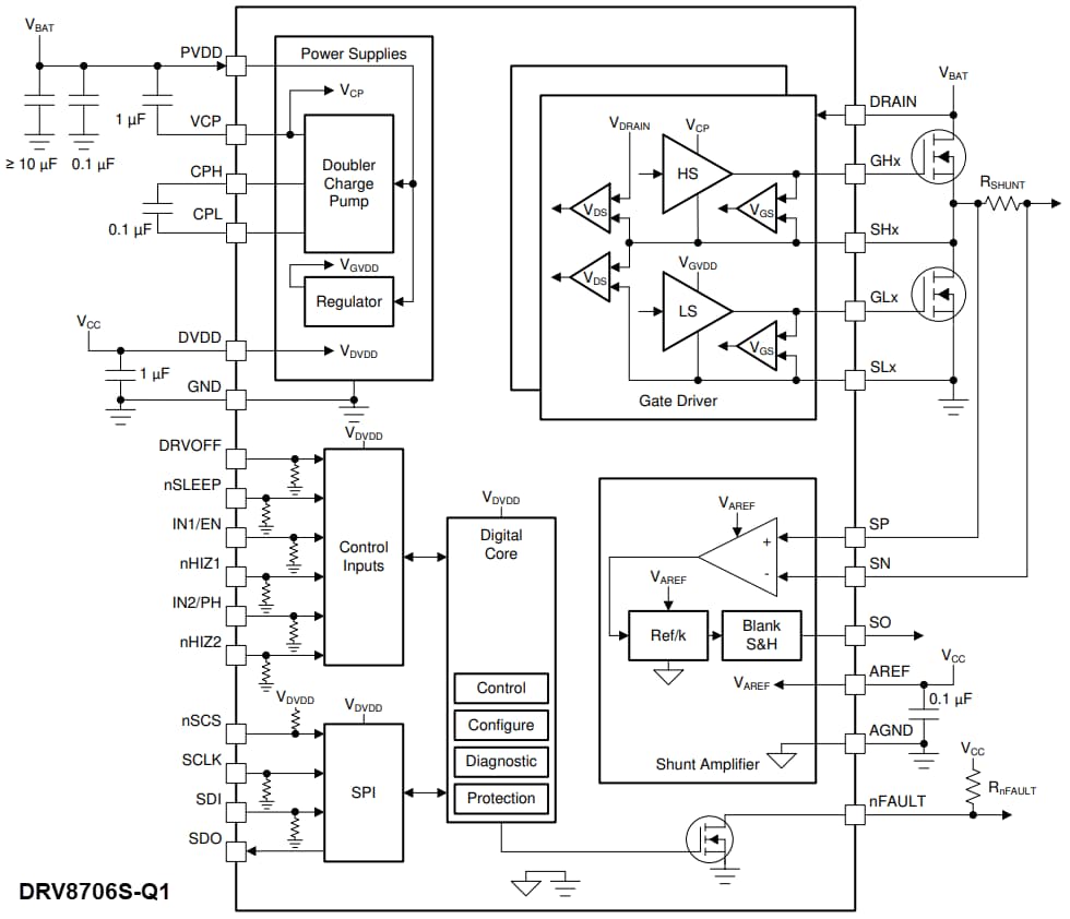
Der H-Brücken-Smart-Gate-Treiber DRV8706-Q1 von Texas Instruments ist ein hochintegrierter H-Brücken-Gate-Treiber, der High-Side- und Low-Side-N-Kanal-Leistungs-MOSFETs ansteuern kann. Das Bauteil erzeugt ordnungsgemäße Gate-Drive-Spannungen über eine integrierte Verdopplungs-Ladungspumpe für die High-Side-MOSFETs und einen Linearregler für die Low-Side-MOSFETs. Das Bauteil verwendet eine Smart-Gate-Drive-Architektur zur Reduzierung der Systemkosten und Verbesserung der Zuverlässigkeit. Der Gate-Treiber optimiert die Totzeit, um Durchzündungsbedingungen zu vermeiden. Er bietet außerdem eine Steuerung zur Verringerung elektromagnetischer Störungen (EMI) durch den einstellbaren Gate-Treiberstrom und schützt vor Drain-Source- und Gate-Short-Bedingungen mit VDS- und VGS-Wächtern.A wide common-mode shunt amplifier provides inline current sensing to continuously measure motor current even during recirculating windows. Der Verstärker kann in Low-Side- oder High-Side-Sensorkonfigurationen verwendet werden, wenn eine Inline-Erkennung nicht erforderlich ist. Der DRV8706-Q1 von Texas Instruments bietet eine Reihe von Schutzfunktionen, um einen robusten Systembetrieb zu gewährleisten. Diese Funktionen umfassen Unter- und Überspannungswächter für die Stromversorgung und Ladungspumpe, VDS-Überstrom- und VGS-Gate-Fehlerwächter für die externen MOSFETs, eine offene Offline-Last- und Kurzschlussdiagnose sowie eine interne Übertemperaturwarnmeldung und einen Abschaltschutz.
Merkmale
- AEC-Q100-qualifiziert für Fahrzeuganwendungen
- -40 °C bis 125 °C TA Temperaturklasse 1
- Fähig für die funktionale Sicherheit
- Dokumentation zur Unterstützung des Designs von funktionalen Sicherheitssystemen ist verfügbar
- H-Brücken-Smart-Gate-Treiber
- Betriebsbereich: 4,9 V bis 37 V (40 V absolutes Max.)
- Verdoppler-Ladungspumpe für 100 % PWM
- Halbbrücken- und H-Brücken-Steuermodi
- Pin-zu-Pin-Gate-Treiber-Ausführungen
- DRV8106-Q1: Halbbrücke mit einem Inline-Verstärker
- DRV8706-Q1: H-Brücke mit einem Inline-Verstärker
- Smart-Gate-Drive-Architektur
- Einstellbare Anstiegsratensteuerung
- Spitzenquellstromausgang: 0,5 mA bis 62 mA
- Spitzensenkenstromausgang: 0,5 mA bis 62 mA
- Integriertes Totzeit-Handshaking
- Großer Gleichtakt-Nebenschlussstrom-Verstärker
- Unterstützt Inline, High-Side oder Low-Side
- Anpassbare Verstärkungseinstellungen (10, 20, 40, 80 V/V)
- Integrierte Rückkopplungswiderstände
- Anpassbares PWM-Austastungsschema
- Mehrere Schnittstellenoptionen verfügbar
- SPI: Detaillierte Konfigurations- und Diagnosefunktionen
- H/W: Vereinfachte Steuerung und weniger MCU-Pins
- Frequenzspreizungstaktung für EMI-Reduzierung
- Kompaktes VQFN-Gehäuse mit benetzbaren Flanken
- Integrierte Schutzfunktionen
- Dedizierter Treiberdeaktivierungs-Pin (DRVOFF)
- Versorgungs- und Regler-Spannungswächter
- MOSFET-VDS-Überstromwächter
- MOSFET-VGS-Gate-Fehlerwächter
- Ladungspumpe für MOSFET mit umgekehrter Polarität
- Offline-Diagnose von offener Last und Kurzschluss
- Thermische Warnung und Abschaltung des Bauteils
- Fehlerbedingungs-Interrupt-Pin (nFAULT)
Applikationen
- Automotive-DC-Bürstenmotoren
- Solenoide und Relais
- Elektrische Fensterheber und Schiebetür
- Elektrisches Schiebedach
- Module für elektrisch verstellbare Sitze
- Elektrische Heckklappe und Hebebühne
- BDC-Kraftstoff-, Wasser-, Ölpumpen
- Scheibenwischer
DRV8706S Blockdiagramm
DRV8706H Blockdiagramm
Veröffentlichungsdatum: 2021-05-19
| Aktualisiert: 2025-03-11
