Texas Instruments DRV8803 Vierfach-Low-Side-Treiber-ICs

Texas Instruments  DRV8803 Quad Low-Side-Treiber-ICs  verfügen über eingebaute Dioden zum Abfangen von Abschalttransienten, die von induktiven Lasten erzeugt werden. Diese ICs sind 4-Kanal-Komponenten mit einem Betriebsspannungsbereich von 8,2 V bis 60 V. Die DRV8803 Treiber-ICs werden über eine einfache parallele Schnittstelle gesteuert. Diese Treiber-ICs verfügen über einen Überstrom- und Kurzschlussschutz, eine Unterspannungssperre und eine Übertemperaturfunktionen. Die DRV8803 Treiber-ICs werden in Anwendungen wie Relaistreibern, Magnettreibern, unipolaren Schrittmotortreibern und allgemeinen Low-Side-Schaltern eingesetzt.

Merkmale

  • 4-kanal geschützte low-side treiber:
    • 4 NMOS-FETs mit Überstromschutz
    • Integrierte induktive Klemmdioden
    • Parallele Schnittstelle
  • 2 A (1-Kanal-Ein)/1 A (4-Kanal-Ein) maximaler Treiberstrom pro Kanal (bei 25 °C, mit geeigneter PCB-Kühlung) für das PWP-Gehäuse
  • 1,9 A (1-Kanal-Ein)/0,9 A (4-Kanal-Ein) maximaler Treiberstrom pro Kanal (bei 25 °C, mit geeigneter PCB-Kühlung) für das DYZ-Gehäuse
  • 1,5 A (1-Kanal-Ein)/800 mA (4-Kanal-Ein) maximaler Treiberstrom pro Kanal (bei 25 °C) für das DW-Gehäuse
  • Kurzschlussschutz und Unterspannungsabschaltung
  • 8,2-V- bis 60-V-Bereich der Betriebsspannung
  • Thermisch verstärktes Gehäuse zur Oberflächenmontage

Applikationen

  • Relaistreiber
  • Magnet-Treiber
  • Unipolare Schrittmotor-Treiber
  • Allgemeine Low-Side-Schalter

Die DRV8803 Treiber-ICs liefern einen kontinuierlichen Ausgangsstrom von bis zu 1,9 A (ein Kanal eingeschaltet) pro Kanal bei 25 °C mit geeigneter PCB-Kühlung im DYZ-Gehäuse. Diese ICs liefern bis zu 1,5 A (ein Kanal eingeschaltet) oder 800 A (alle Kanäle eingeschaltet) kontinuierlichen Ausgangsstrom pro Kanal, bei 25 °C. Die DRV8803 Treiber-ICs liefern bis zu 2 A (ein Kanal eingeschaltet) oder 1 A (vier Kanäle eingeschaltet) kontinuierlichen Ausgangsstrom pro Kanal, bei 25 °C.

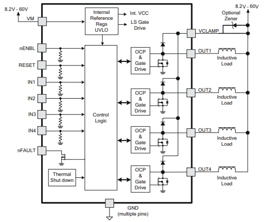
Vereinfachtes schematisches Diagramm

Schaltplan - Texas Instruments DRV8803 Vierfach-Low-Side-Treiber-ICs

Blockdiagramm

Blockdiagramm - Texas Instruments DRV8803 Vierfach-Low-Side-Treiber-ICs
Veröffentlichungsdatum: 2025-01-21 | Aktualisiert: 2025-02-19