Texas Instruments DRV8830 1A Niederspannungs-DC-Bürstenmotortreiber.
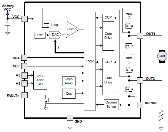
Der 1 A Niederspannungs-DC-Motortreiber DRV8830 mit Bürsten von Texas Instruments bietet eine integrierte Motortreiber-Lösung für batteriebetriebenes Kinderspielzeug, Drucker und andere Niederspannungs- oder batteriebetriebene Anwendungen zur Bewegungssteuerung. Der TI DRV8830 besitzt einen H-Brückentreiber und kann einen Gleichstrommotor oder eine Wicklung eines Schrittmotors sowie andere Lasten wie Magnetspulen ansteuern. Der Ausgangs-Treiberblock dieses TI-Gleichstrommotortreibers besteht aus N-Kanal- und P-Kanal-Leistungs-MOSFETs, die als eine H-Brücke konfiguriert sind, um die Motorwicklung anzusteuern.Merkmale
- H-Bridge Voltage-Controlled Motor Driver
- Drives DC Motor, One Winding of a Stepper Motor, or Other Actuators/Loads
- Efficient PWM Voltage Control for Constant Motor Speed With Varying Supply Voltages
- Low MOSFET On-Resistance
- HS + LS 450mΩ
- 1A Maximum DC/RMS or Peak Drive Current
- 2.75V to 6.8V Operating Supply Voltage Range
- 300nA (Typical) Sleep Mode Current
- Serial I²C-Compatible Interface
- Multiple Address Selections Allow Up to 9 Devices on One I²C Bus
- Current Limit Circuit and Fault Output
- Thermally Enhanced Surface Mount Packages
Applikationen
- Battery-Powered
- Printers
- Toys
- Robotics
- Cameras
- Phones
- Small Actuators, Pumps, etc.
Functional Block Diagram
Veröffentlichungsdatum: 2012-07-03
| Aktualisiert: 2022-03-11
