Texas Instruments DRV8839 Zweiphasen-Halbbrücken-Treiber
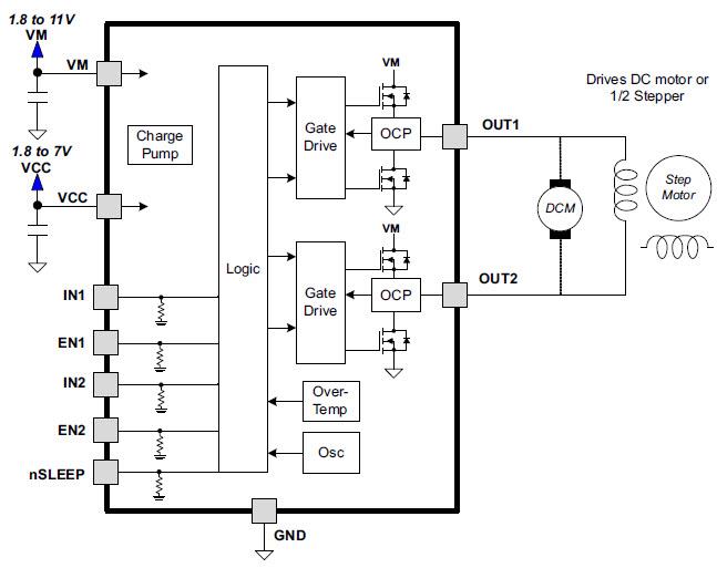
Der DRV8839 1,8A Zweiphasen-Halbbrücken-Treiber mit Niederspannung mit individueller Schnittstellensteuerung vonTexas Instruments bietet eine vielfältige Leistungstreiberlösung für Kameras, Unterhaltungselektronik, Spielzeuge und andere Niederspannungs- oder batteriebetriebenen Anwendungen. Dieses Bauteil von TI verfügt über zwei unabhängige Halbbrückentreiber und kann nicht nur einen DC-Motor oder eine Spule eines Schrittmotors sondern auch andere Komponenten wie z. B. Magnetspulen antreiben. Die Ausgangsphasen verwenden n-Kanal-Leistungs-MOSFETs, die als Halbbrücken konfiguriert sind. Eine interne Ladepumpe erzeugt die erforderlichen Gatetreiber-Spannungen. Der DRV8839 kann einen Ausgangsstrom von bis zu 1,8A liefern. Er wird mit einer Motoren-Versorgungsspannung von 1,8V bis 11V und einer Geräte-Versorgungsspannung von 1,8V bis 7V betrieben. Das DRV8839EVM ist eine vollständige Lösung für die Auswertung der DRV8839 bürstenbehafteten DC-Niederspannungs-Motorantriebe. Außerdem ist darin ein MSP430-Mikrocontroller enthalten, der vorprogrammiert ist, um den Input von zwei dezidierten Potentiometer für die PWM-Geschwindigkeitskontrolle von zwei Motoren zu übernehmen.The output stages use N-channel power MOSFETs configured as ½-H-bridges. An internal charge pump generates needed gate drive voltages. DRV8839 can supply up to 1.8A of output current. It operates on a motor power supply voltage from 1.8V to 11V and a device power supply voltage of 1.8V to 7V. DRV8839EVM is a complete solution for evaluating the DRV8839 low voltage brushed DC motor driver. It includes an MSP430 microcontroller that is pre-programmed to take input from two dedicated analog potentiometers, for PWM speed control of two motors.
Merkmale
- Dual ½-H-Bridge Motor Driver
- Drives a DC Motor or One Winding of a Stepper Motor, or Other Loads
- Low MOSFET On-Resistance: HS + LS 280mΩ
- 1.8A Maximum Drive Current
- 1.8V to 11V motor operating supply voltage range
- Separate motor and logic supply pins
- Individual ½-H-Bridge control input interface
- Low-power sleep mode with 120nA maximum combined supply current
Applikationen
- Battery-powered
- DSLR lenses
- Consumer products
- Toys
- Robotics
- Cameras
- Medical devices
Block Diagram
Veröffentlichungsdatum: 2013-05-06
| Aktualisiert: 2022-03-11
