Texas Instruments INAx180/INAx181 Strommessverstärker

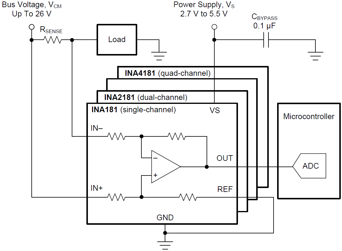
Die Strommessverstärker INAx180/INAx181 von Texas Instruments sind kostenoptimierte Strommessverstärker (werden auch als Strom-Shunt-Wächter bezeichnet), die Spannungsabfälle über Strommesswiderstände bei Gleichtaktspannungen von -0,2 V bis +26 V unabhängig von der Versorgungsspannung erfassen. Der INAx180/INAx181 integriert ein abgestimmtes Widerstandsverstärkungsnetzwerk in vier Bauteiloptionen mit festem Verstärkungsfaktor: 20 V/V, 50 V/V, 100 V/V oder 200 V/V. Dieses abgestimmte Widerstandsverstärkungsnetzwerk minimiert Gain-Fehler und verringert die Temperaturdrift. Jedes Bauteil wird von einer Einzelstromversorgung von 2,7 V bis 5,5 V betrieben und verbraucht einen Versorgungsstrom von max. 260 µA. INAx181 Bauteile verfügen über eine bidirektionale Strommessfähigkeit. Alle Bauteil-Optionen sind für den erweiterten Betriebstemperaturbereich von -40 °C bis +125 °C spezifiziert. Die INAx180-Q1/INAx181-Q1 Bauteile sind für Automobil-Applikationen AEC-Q100-qualifiziert.

Merkmale

  • Gleichtaktbereich (VCM): -0,2 V bis +26 V
  • Hohe Bandbreite: 350 kHz (A1-Bauteile)
  • Offsetspannung
    • ±150 µV (max.) bei VCM = 0 V
    • ±500 µV (max.) bei VCM = 12 V
  • Ausgangs-Anstiegsrate: 2 V/µs
  • Bidirektionale Strommessfähigkeit (nur INAx181)
  • Genauigkeit
    • ±1 % Verstärkungsfehler (max.)
    • 1 µV/°C Offset-Drift (max.)
  • Verstärkungsoptionen
    • 20 V/V (A1-Bauteile)
    • 50 V/V (A2-Bauteile)
    • 100 V/V (A3-Bauteile)
    • 200 V/V (A4-Bauteile)
  • Ruhestrom: max. 260 µA (INA180/INA181)

Applikationen

  • Motorsteuerung
  • Akkuüberwachung
  • Energiemanagement
  • Beleuchtungssteuerung
  • Überstrom-Erkennung
  • Solar-Wechselrichter

Typische anwendungsspezifische Schaltkreise

Veröffentlichungsdatum: 2017-07-17 | Aktualisiert: 2024-04-24