Texas Instruments INA185 Strommessverstärker

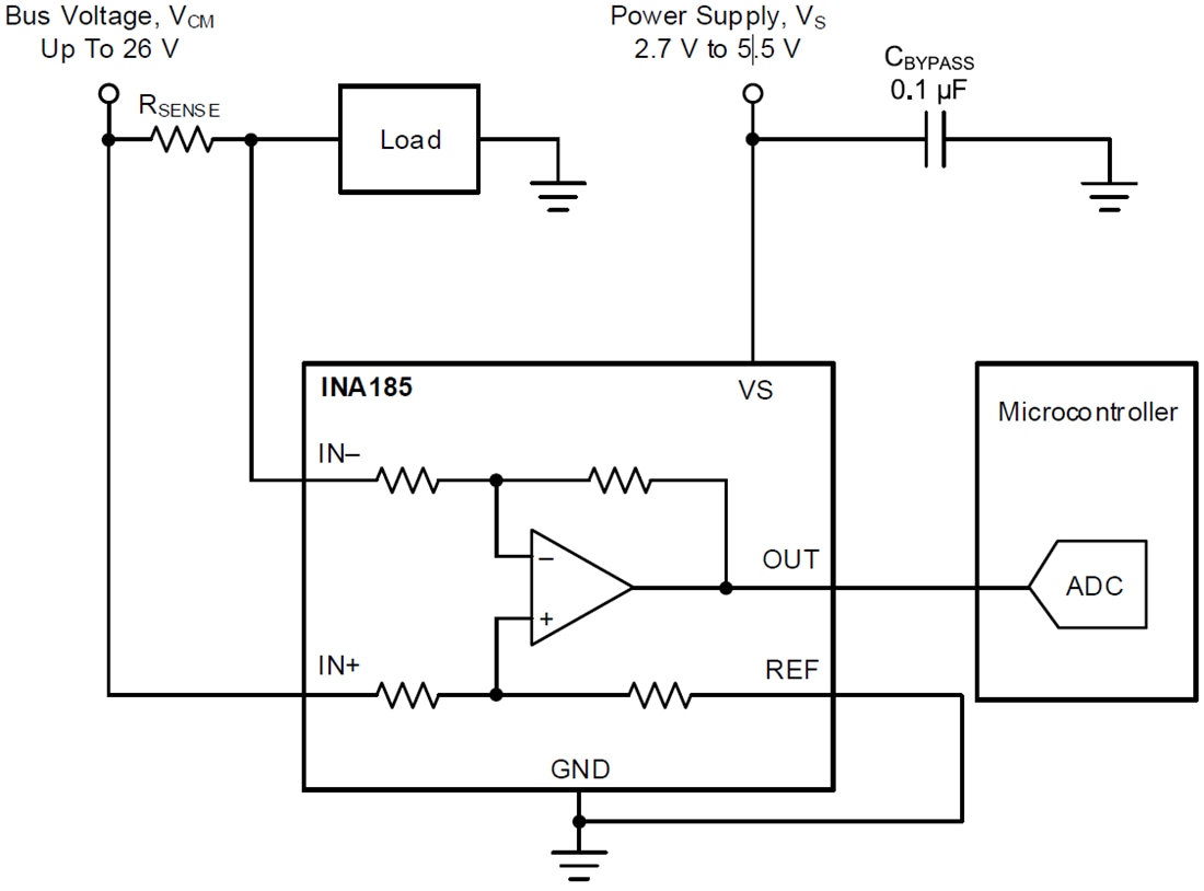
Der Texas Instruments INA185 Strommessverstärker ist für den Einsatz in kostengünstigen, platzbeschränkten Applikationen ausgelegt. Dieses Bauteil ist ein bidirektionaler Strommessverstärker (auch als Strom-Shunt-Monitor bezeichnet). Der INA185 kann bei Gleichtaktspannungen von -0,2 V bis +26 V, unabhängig von der Versorgungsspannung, Leistungsabfälle erkennen. Der INA185 integriert ein abgestimmtes Widerstandsverstärkungsnetzwerk in vier Bauteiloptionen mit fester Gain: 20 V/V, 50 V/V, 100 V/V oder 200 V/V. Dieses abgestimmte Widerstandsverstärkungsnetzwerk minimiert Gain-Fehler und verringert die Temperaturdrift.

Der INA185 wird mit einer Einzelstromversorgung von 2,7 V bis 5,5 V betrieben. Das Bauteil nimmt einen maximalen Versorgungsstrom von 260 µA auf und verfügt über eine hohe Anstiegsrate. Darüber hinaus verfügt der INA185 über eine hohe Bandbreite und ist dadurch eine ausgezeichnete Wahl für den Einsatz in vielen Stromversorgungs- und Motorsteuerungsapplikationen.

Merkmale

  • SOT-563-Gehäuse (1,6 mm × 1,6 mm)
    • 39 % kleinerer Footprint als SC70
    • Gehäusehöhe von 0,55 mm
  • Gleichtaktbereich (VCM): -0,2 V bis +26 V
  • Hohe Bandbreite: 350 kHz (A1-Bauteile)
  • Offsetspannung
    • ±55 μV (max.) bei VCM = 0 V
    • ±100 µV (max.) bei VCM = 12 V (A4-Bauteil)
  • Ausgangs-Anstiegsrate: 2 V/µs
  • Bidirektionale Strommessfunktion
  • Genauigkeit
    • Maximaler Gain-Fehler von ±0,2 % (A1, A2, A3)
    • 0,5 µV/°C maximaler Offset-Drift
  • Gain-Optionen
    • 20 V/V (A1-Bauteile)
    • 50 V/V (A2-Bauteile)
    • 100 V/V (A3-Bauteile)
    • 200 V/V (A4-Bauteile)
  • Ruhestrom: 260 µA (max.)

Applikationen

  • Motorsteuerung
  • Batterieüberwachung
  • Leistungsmanagement
  • Beleuchtungssteuerung
  • Überstromerkennung
  • Solar-Wechselrichter

Typische Applikations-Schaltung

Applikations-Schaltungsdiagramm - Texas Instruments INA185 Strommessverstärker
Veröffentlichungsdatum: 2019-05-07 | Aktualisiert: 2025-05-06