Texas Instruments INA381 Spannungsausgangs-Strommessverstärker

Texas Instruments INA381 Spannungsausgangs-Strommessverstärker bieten sowohl einen 26-V-Gleichtakt-Strommessverstärker als auch einen Hochgeschwindigkeitskomparator, der zur Erkennung von Überstromzuständen konfiguriert ist. Dies wird durch die Messung der über einen Strom-Querwiderstand entwickelten Spannung und durch den Vergleich dieser Spannung mit einem durch den Komparatorreferenzpin festgelegten Schwellengrenzwert ermöglicht. Die Strom-Shunt-Überwachungskomponente kann unabhängig von der Versorgungsspannung Differentialspannungssignale bei Gleichtaktspannungen messen. Diese können unabhängig von der Versorgungsspannung zwischen -0,2 V und 26 V variieren. Der Open-Drain-Alarmausgang kann so konfiguriert werden, dass er entweder in einem transparenten Modus oder in einem Haltemodus betrieben wird. Der transparente Modus erzeugt einen Ausgangszustand, der sich dem Eingangszustand anpasst. Der Haltemodus sendet die Alarm-Ausgabe, bis sie gelöscht wird, wenn der Haltebetrieb zurückgesetzt wird. Die Alarmanschwingzeit des eigenständigen Komparators beträgt weniger als 3 µs, was eine schnelle Erkennung von Überstromereignissen ermöglicht. Der Gesamtsystem-Überstromschutz des Bauteils liegt unter 10 µs. Der INA381 wird mit einer Versorgungsspannung von 2,7 V bis 5,5 V betrieben und benötigt einen maximalen Versorgungsstrom von 350 µA. Das Bauteil ist über einen Betriebstemperaturbereich von -40 °C bis +125 °C spezifiziert.

Merkmale

  • Verstärker mit hoher Genauigkeit:
    • Offsetspannung, VCM = 12 V: 500 µV (max.)
    • Offsetspannung, VCM = 0 V: 150 µV (max.)
    • Offsetspannungsdrift: 1 µV/°C (max.)
    • Gain-Fehler: 1 % (max.)
    • Gain-Fehlerdrift: 20 ppm/°C (max.)
  • Verfügbare Gains für Verstärker:
    • INA381A1: 20 V/V
    • INA381A2: 50 V/V
    • INA381A3: 100 V/V
    • INA381A4: 200 V/V
  • Technische Daten für Komparator:
    • Hysterese: 50 mV
    • Anschwingzeit: 500 ns
    • Alarmschwellenwert über externe Referenzspannung eingestellt
  • Open-Drain-Komparatorausgang mit Haltemodus
  • Gleichtakt-Eingangsbereich: -0,2 V bis 26 V
  • Gehäuse: WSON-8 (2 mm × 2 mm)

Applikationen

  • Überstromschutz
  • Stromversorgungsschutz
  • Low-Side-Phasen-Motorsteuerung
  • Computer und Server
  • Telekommunikationsausrüstung

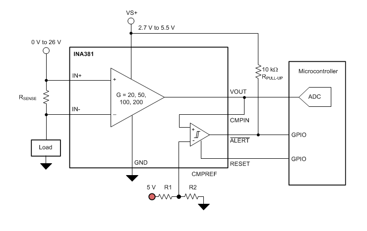
Blockdiagramm

Blockdiagramm - Texas Instruments INA381 Spannungsausgangs-Strommessverstärker
Veröffentlichungsdatum: 2018-07-17 | Aktualisiert: 2022-12-07