Texas Instruments INA79xEVM Evaluierungsmodule

Texas Instruments INA79xEVM Evaluierungsmodule ermöglichen Benutzern die Evaluierung der INA790x und INA791x Strommessverstärker. Die Bauteile sind bidirektionale, extrem präzise Strommessverstärker mit 75 A EZShunt™ -Technologie und einem -4 V- bis 110 V-Bereich. Der TI INA79xEVM liefert eine Plattform, die eine Gain- und Referenzspannungskonfiguration ermöglicht.

Merkmale

  • Evaluierung aller Empfindlichkeitsoptionen für INA790 und INA791
  • Einfacher Zugriff auf Bauteil-Pins mit Testpunkten
  • Evaluierung von High-Side- und Low-Side-Konfigurationen

Applikationen

  • Motorantriebe, Magnete und Betätiger
  • Spritzgussmaschine, kabellose Elektrowerkzeuge

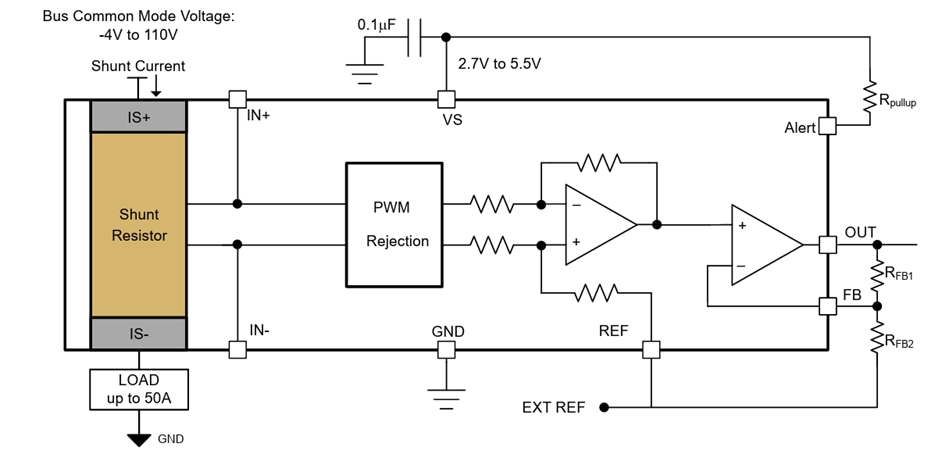
INA750 Bauteil — Blockdiagramm

Blockdiagramm - Texas Instruments INA79xEVM Evaluierungsmodule

High-Side-Durchlassstrom-Einrichtung

Schaltungsanordnung - Texas Instruments INA79xEVM Evaluierungsmodule
Veröffentlichungsdatum: 2025-02-03 | Aktualisiert: 2025-08-26