Texas Instruments INA819 Instrumentenverstärker mit hoher Genauigkeit
Der Texas Instruments INA819 Instrumentenverstärker mit hoher Genauigkeit bietet einen geringen Stromverbrauch und arbeitet über einen großen Einzel- oder Dual-Versorgungsbereich. Über einen einzelnen externen Widerstand lassen sich Verstärkungsfaktoren von 1 bis 1.000 einstellen. Das Bauteil verfügt aufgrund der Super-Beta-Eingangstransistoren, die eine niedrige Eingangs-Offset-Spannung, eine niedrige Offsetspannungs-Drift, einen Eingangs-Bias-Strom und eine Eingangsspannung und Stromrauschen bieten, über eine hohe Genauigkeit. Eine zusätzliche Schaltung schützt die Eingänge gegen Überspannung von bis zu ±60 V.Der INA819 ist für ein hohes Gleichtaktunterdrückungsverhältnis optimiert. Das Gleichtaktunterdrückungsverhältnis bei G = 1 übersteigt 90 dB über den gesamten Eingangsgleichtaktbereich. Das Bauteil ist von einer Einzelversorgung von 4,5 V sowie von Dual-Versorgungen von bis zu ±18 V für den Niederspannungsbetrieb ausgelegt. Der INA819 ist in einem 8-Pin-SOIC-Gehäuse verfügbar und ist über den Temperaturbereich von -40 °C bis +125 °C spezifiziert.
Merkmale
- Niedrige Offsetspannung: 10 µV (typisch), 35 µV (max.)
- Gain-Drift: 5 ppm/°C (G = 1), 35 ppm/°C (G > 1) (max.)
- Rauschpegel: 8 nV/√Hz
- Bandbreite: 2 MHz (G = 1), 270 kHz (G = 100)
- Stabil bei kapazitiven Lasten von 1 nF
- Eingänge geschützt bis zu ±60 V
- Gleichtaktunterdrückung: 110 dB, G = 10 (min.)
- Stromversorgungsunterdrückung: 100 dB, G = 1 (min.)
- Versorgungsstrom: 385 µA (max.)
- Versorgungsbereich
- Einzelversorgung: 4,5 V bis 36 V
- Dual-Versorgung: ±2,25 V bis ±18 V
- Spezifizierter Temperaturbereich: –40 °C bis +125 °C
- Gehäuse: 8-Pin-SOIC
Applikationen
- Industrie-Prozesssteuerungen
- Leistungsschalter
- Batterietester
- ECG-Verstärker
- Leistungs-Automatisierung
- Medizinische Messgeräte
- Tragbare Messgeräte
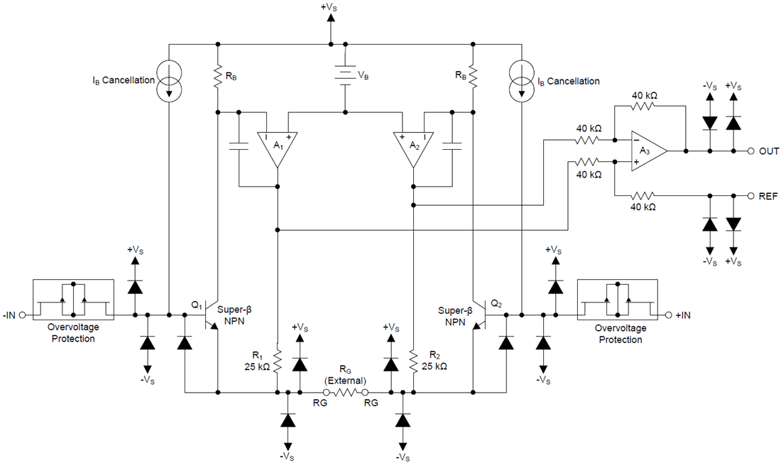
Funktionales Blockdiagramm
Veröffentlichungsdatum: 2019-03-05
| Aktualisiert: 2023-07-25
