Texas Instruments INA828 Präzisionsmessverstärker
Die stromsparenden Präzisionsmessverstärker INA828 mit 50 μV Offset, 7nV/√Hz Rauschen von Texas Instruments arbeiten in einem sehr breiten Einzel- oder Zweifach-Versorgungsspannungsbereich und bieten einen geringen Stromverbrauch. Das Bauteil kann über einen einzelnen externen Widerstand Verstärkungsfaktoren von 1 bis 1000 einstellen. Neue Super-Beta-Transistoren mit außergewöhnlich niedriger Eingangs-Offset-Spannung, Offsetspannungsabweichung, Eingangsruhestrom und Eingangsspannung sowie Stromrauschen durch das Bauteil bieten eine hervorragende Genauigkeit. Das Bauteil bietet eine zusätzliche Schaltung, die die Eingänge gegen Überspannung von bis zu ±40 V schützt. Der INA828 ist für ein hohes Gleichtaktunterdrückungsverhältnis bei G = 1 ausgelegt und der Gleichtaktunterdrückungsfaktor übersteigt 90 dB über den gesamten Eingangsgleichtaktbereich. Zweifachversorgungen von bis zu ±18 V und eine Einzelversorgung von 5 V machen das Bauteil bestens geeignet für einen Niederspannungsbetrieb. Der INA828 ist in einem 8-Pin-SOIC-Gehäuse erhältlich und für den Betrieb innerhalb eines Temperaturbereichs von -40 °C bis +125 °C spezifiziert.The device offers additional circuitry that protects the inputs against overvoltage up to ±40V. The INA828 is optimized to create an excellent common-mode rejection ratio, at G=1, the common-mode rejection ratio exceeds 90dB across the full input common-mode range.
Dual supplies up to ±18V and 5V single supply make the device suitable for low-voltage operation. The INA828 is specified over the –40°C to +125°C temperature range and is available in an 8-pin SOIC package.
Merkmale
- Precision instrumentation amplifier evolution:
- INA828 is Second generation
- INA128 is First generation
- 50µV, MAX Low offset voltage
- 5ppm/°C (G = 1), 50ppm/°C (G > 1) Gain drift
- 7nV/√Hz Noise
- 2MHz (G = 1), 260kHz (G = 100) Bandwidth
- Stable with 1nF capacitive loads
- Inputs protected up to ±40V
- 110dB, Min (G = 10) Common-mode rejection
- 100dB, Min (G = 1) Power-supply rejection
- 650µA, Max supply current
- Supply Range:
- 4.5V to 36V Single supply
- ±2.25V to ±18V Dual supply
- –40°C to +125°C Specified temperature range
- 8-Pin SOIC package
Applikationen
- Industrial process controls
- Circuit breakers
- Battery testers
- ECG Amplifiers
- Power automation
- Medical instrumentation
- Portable instrumentation
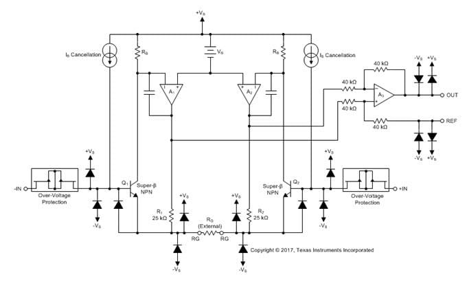
Functional Diagram
Veröffentlichungsdatum: 2017-11-06
| Aktualisiert: 2022-07-11
