Texas Instruments ISO5451 isolierter IGBT/MOSFET Gate-Treiber

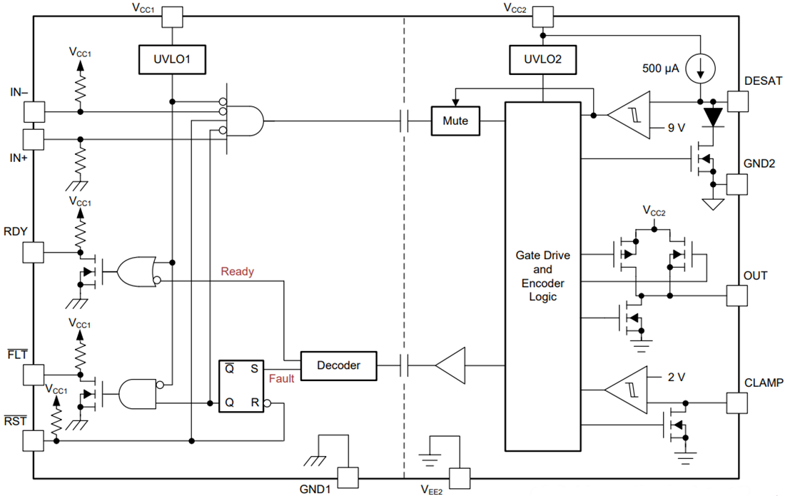
Der Texas Instruments ISO5451 isolierte IGBT/MOSFET Gate-Treiber ist ein 4,25kVRMS Gate-Treiber mit Basisisolation für IGBTs und MOSFETs mit 2,5A Quellstrom und 5A Senkstrom. Die Eingangsseite wird von einer einzelnen 3V- bis 5,5V-Stromversorgung betrieben. Auf der Ausgangsseite ist ein Stromversorgungsbereich von mindestens 15V bis maximal 30V möglich. Zwei zusätzliche CMOS-Eingänge steuern den Ausgangsstatus des Gate-Treibers. Die kurze Verzögerungszeit von 76ns gewährleistet eine genaue Steuerung des Ausgangsstatus. Eine integrierte Entsättigungsfehlererkennung erkennt eine Überlastbedingung im IGBT. Wenn die Entsättigung aktiv ist, wird ein Fehlersignal über die Isolationsbarriere gesendet, indem der FLT-Ausgang auf der Eingangsseite tief gestellt wird, um den Isolatoreingang zu blockieren. Die FLT-Ausgangsbedingung wird verriegelt und kann durch einen wenig aktiven Impuls auf dem RST-Eingang zurückgesetzt werden. Die Bereitschaft des Gate-Treibers zum Betrieb wird von zwei Unterspannungs-Sperrschaltkreisen gesteuert, die die Versorgung auf der Eingangs- und Ausgangsseite überwachen. Wenn eine der beiden Seiten ungenügend versorgt wird, wird der RDY niedrig geschaltet, da ansonsten der Ausgang hoch ist.

Merkmale

  • 2.5A peak source and 5A peak sink currents
  • Short propagation delay: 76ns (typ), 110ns (max)
  • 2A active miller clamp
  • Output short-circuit clamp
  • Fault alarm upon desaturation detection is signaled on FLT and reset through RST
  • Input and output Under Voltage Lock-Out (UVLO) with Ready (RDY) pin indication
  • Active output pull-down and default low outputs with low supply or floating inputs
  • 3V to 5.5V input supply voltage
  • 15V to 30V output driver supply voltage
  • CMOS compatible inputs
  • Rejects input pulses and noise transients shorter than 20ns
  • 50kV/µs minimum and 100kV/µs typical
  • Common-Mode Transient Immunity (CMTI) at VCM = 1500V
  • -40°C to +125°C operating temperature range
  • Safety and Regulatory Approvals
    • 6000VPK VIOTM and 1420VPK VIORM basic isolation per DIN V VDE V 0884-10 (VDE V 0884-10):2006-12
    • 4250VRMS isolation for 1 minute per UL 1577
    • CSA component acceptance notice 5A, IEC 60950-1 and IEC 61010-1 end equipment standards
    • CQC certification per GB4943.1-2011
    • All certifications are planned

Applikationen

  • Isolated IGBT and MOSFET Drives in
    • Industrial motor control drives
    • Industrial power supplies
    • Solar inverters
    • HEV and EV power modules
    • Induction heating

Videos

Functional Block Diagram

Blockdiagramm - Texas Instruments ISO5451 isolierter IGBT/MOSFET Gate-Treiber
Veröffentlichungsdatum: 2015-09-15 | Aktualisiert: 2025-06-06