Texas Instruments ISOM811x/ISOM811x-Q1 Einkanal-Opto-Emulator
Der einkanalige Opto-Emulator ISOM811x/ISOM811x-Q1 von Texas Instruments ist Pin-kompatibel und ein Drop-in-Ersatz für viele herkömmliche Optokoppler. Er bietet Verbesserungen für bestehende Systeme, ohne dass ein Redesign der Leiterplatte erforderlich ist. Dieses Modul verfügt über einen Dioden-Emulator-Eingang und einen Transistor-Ausgang und unterstützt eine Nennisolierung von 3,75 kVRMS. Der Einkanal-Opto-Emulator bietet Zuverlässigkeits- und Leistungsvorteile im Vergleich zu Optokopplern. Zu den Vorteilen gehören eine hohe Bandbreite, eine geringe Ausschaltverzögerung, ein großer Temperaturbereich von -55 °C bis 125 °C und ein geringer Stromverbrauch. Weitere Vorteile sind die enge Current Transfer Ratio (CTR) und die Prozesskontrolle, die zu einer geringen Abweichung von Teil zu Teil führt. Der ISOM811x/ISOM811x-Q1 Opto-Emulator ist ideal für die Entwicklung von Stromversorgungs-Rückkopplungen, E/A-Modulen in industriellen Steuerungen, Motorantrieben und Fabrikautomatisierungsanwendungen. Die ISOM811x-Q1 Geräte sind AEC-Q100 für Anwendungen in der Automobilindustrie qualifiziert.Merkmale
- Drop-in-Ersatz und Pin-to-Pin-Upgrade für Phototransistor-Optokoppler nach Industriestandard
- Einkanaliger Dioden-Emulator-Eingang
- 100 % auf 155 % CTR bei IF = 5 mA, VCE = 5 V
- Hohe Kollektor-Emitter-Spannung: VCE (max) = 80 V
- Robuste Isolationsbarriere
- Nennisolierung: 3750 VRMS
- Betriebsspannung: 500 VRMS, 707 VPK
- Bis zu 10 kV Ableitvermögen
- Anschwingzeit von 3 µs (typisch) bei VCE = 10 V, IC = 2 mA, RL = 100 Ω
- Sicherheitsrelevante Zertifizierungen geplant
- UL 1577 Zulassung, Isolierung von 3750 VRMS
- DIN EN IEC 60747-17 (VDE 0884-17) Konformität gemäß VDE
- IEC 62368-1-, IEC 61010-1-Zertifizierungen
- CQC GB 4943,1-Zertifizierung
- -55 °C bis 125 °C Temperaturbereich
Applikationen
- Schaltnetzteile
- Speicherprogrammierbare Logiksteuerungen (SPS)
- Motorantriebs-I/O und Positionsrückmeldung
- Fabrikautomatisierung
- Datenerfassung
- HEV/EV-Batteriemanagementsysteme (BMS)
Datenblätter
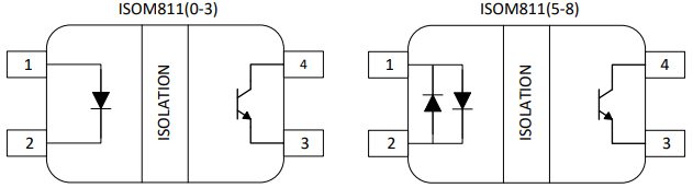
Vereinfachtes Schema
Blockdiagramm
Weitere Ressourcen
Veröffentlichungsdatum: 2023-09-22
| Aktualisiert: 2025-05-09
