Texas Instruments LDC5071-Q1 Induktiver Positionssensor
Der induktive Positionssensor LDC5071-Q1 von Texas Instruments ist ein Hochgeschwindigkeitssensor, der für die Verbindung von drei induktiven Sensorspulen auf der Leiterplatte ausgelegt ist. Dieser Sensor verfügt über eine hohe Auflösung, eine Genauigkeit von ≤1° bei Drehzahlen bis zu 480.000 U/min und einen integrierten LC-Oszillator im 2,4 MHz bis 5 MHz Band. Der LDC5071-Q1 Sensor mit integriertem Analog-Front-End-IC (AFE) umfasst manuelle und automatische Verstärkungsregelungsfunktionen (AGC), um den Dynamikbereich der Ausgangstreiber zu maximieren. Dieser Sensor misst eine absolute Linear- und Drehposition in industriellen Applikationen. Der LDC5071-Q1 Sensor ist AEC-Q100 für Fahrzeuganwendungen qualifiziert und wird in Pedalpositionen, Robotern, E-Bikes, Schaltsystemen, Bremskraftverstärkersystemen und elektrischen Servolenkungen eingesetzt.Der LDC5071-Q1 Sensor unterstützt Verpolungs-, Überspannungs- und Stromschutz bei Kurzschluss bis zum Hochspannungsbereich an den Ausgangspins. Dieser Sensor filtert nieder- und hochfrequentes Rauschen außerhalb des Bandes und bietet Immunität gegen Motor-Störfrequenzen. Der LDC5071-Q1 Sensor funktioniert bei 5 V oder 3,3 V Versorgungsspannung, einem Sperrschichttemperaturbereich von -40 °C bis 170 °C und einem maximalen Strom von 22 mA. Dieser Sensor ist in einem 5 mm x 4,40 mm PW-Gehäuse (TSSOP, 16) verfügbar.
Merkmale
- Hohe Auflösung und Genauigkeit von ≤ 1° bei Drehzahlen bis 480.000 U/min
- Integrierter Analog-Front-End-IC (AFE) für kontaktlosen Positionssensor für absolute Drehposition im Bereich von 0° bis 360°
- Differenzielle Signalpfade mit Sinus- und Cosinus-Ausgängen zur Unterstützung eines breiten dynamischen Eingangsbereichs
- Integrierter LC-Oszillator im 2,4-MHz- bis 5-MHz-Band zur Anregung der induktiven Sensorspule
- Manuelle und automatische Verstärkungsregelung (AGC) zur Maximierung des Dynamikbereichs der Ausgangstreiber
- Differenzielle Ausgangstreiber mit Hochspannungsschutz und großer kapazitiver Lastfähigkeit
- Überspannungs- und Verpolungsschutz an Eingangs-, Versorgungs- und Ausgangspins von -15 V bis 30 V
- Integrierte Sensor- und Versorgungsdiagnose
- 22 mA Maximaler Betriebsstrom
- 5 V oder 3,3 V Eingang Betriebsspannung liefern
- Keine Magnete erforderlich
- AEC-Q100 qualifiziert mit -40 °C bis 160 °C Umgebungsbetriebstemperatur
- 5 mm x 4,40 mm PW (TSSOP, 16) Paket
Applikationen
- Wechselrichter für EV/HEV-Traktionsmotoren
- Elektrische Servolenkungen
- Bremskraftverstärkermotoren
- Ventile und Aktoren
- Integrierte Startergeneratoren
- Schaltsysteme
- Pedalpositionen
- Roboter
- Elektrofahrräder
Blockdiagramm
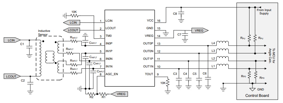
Applikationsdiagramm
Veröffentlichungsdatum: 2024-01-31
| Aktualisiert: 2024-02-28
