Texas Instruments LM2101 Halbbrücken-Gate-Treiber
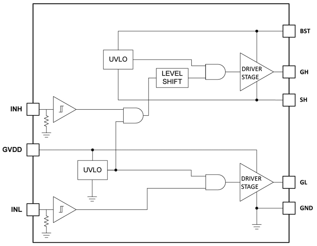
Der LM2101 Halbbrücken-GATE-Treiber von Texas Instruments ist ein kompakter Hochspannungs-Gate-Treiber, der für die Ansteuerung von High-Side- und Low-Side-n-Kanal-MOSFETs in einer synchronen Abwärts- oder Halbbrücken-Konfiguration ausgelegt ist. Die negative Transientenspannung von –1 V DC und –19,5 V auf dem SH-Pin verbessert die Systemrobustheit in geräuschintensiven Applikationen. Das kleine, thermisch verbesserte 8-Pin-WSON-Gehäuse verbessert das PCB-Layout, da der Treiber näher an den Motorphasen positioniert werden kann. Der LM2101 von Texas Instruments ist auch in einem 8-Pin-SOIC-Gehäuse erhältlich, das mit Industriestandard-Pinbelegungen kompatibel ist. Die Unterspannungssperre (UVLO) wird auf den Low-Side- und High-Side-Stromschienen während dem Ein- und Ausschalten zum Schutz bereitgestellt.Merkmale
- Steuert zwei n-Kanal-MOSFETs in einer Halbbrücken-Konfiguration
- Unterspannungssperre auf GVDD: 8 V (typisch)
- Absolute negative Transientenspannung auf SH: -19,5 V (max.)
- 107 V absolute Höchstspannung auf BST
- Quellen-/Senkenströme: 0,5 A/0,8 A (max.)
- Laufzeitverzögerung: 115 ns (typisch)
Applikationen
- Bürstenlose DC-Motoren (BLDC)
- Permanentmagnet-Synchronmotoren (PMSM)
- Kabellose Staubsauger
- Kabellose Garten- und Elektrowerkzeuge
- E-Bikes und E-Scooter
- Batterieprüfgeräte
- Unterbrechungsfreie Offline-Stromversorgung (USV)
- Universal-MOSFET oder IGBT-Treiber
Funktionales Blockdiagramm
Veröffentlichungsdatum: 2024-01-17
| Aktualisiert: 2024-01-23
