Texas Instruments LM25180/LM25180-Q1 PSR-Sperrwandler

Der Texas Instruments LM25180/LM25180-Q1 primärseitig geregelte (PSR) Sperrwandler bietet einen hohen Wirkungsgrad über einen großen Eingangsspannungsbereich von 4,5 V bis 42 V. Die isolierte Ausgangsspannung wird von der primärseitigen Flyback-Spannung abgetastet, wodurch die Notwendigkeit für einen Optokoppler, eine Spannungsreferenz oder eine dritte Wicklung vom Transformer für die Ausgangsspannungsregelung entfällt. Der hohe Integrationsgrad führt zu einem einfachen, zuverlässigen Design mit hoher Dichte mit nur einer Komponente, welche die Isolationsbarriere kreuzt. Die Begrenzungsleitungsmodus-Schaltung (BCM) ermöglicht eine kompakte magnetische Lösung und eine bessere Last und Leistungsregelungs-Performance von mehr als ±1,5 %. Eine integrierter 100-V-Leistungs-MOSFET bietet eine Ausgangsleistung von bis zu 7 W mit verbesserter Reserve für Leitungstransienten.

Der LM25180/LM25180-Q1 Wandler vereinfacht die Implementierung von isolierten DC/DC-Versorgungen mit optionalen Funktionen zur Optimierung des Betriebsverhaltens von Zielendgeräten. Die Ausgangsspannung wird durch einen Widerstand festgelegt, während ein optionaler Widerstand die Ausgangsspannungsgenauigkeit durch Negierung des thermischen Koeffizienten des Spannungsabfalls der Flyback-Diode verbessert. Funktionen umfassen einen intern festgelegten oder extern programmierbaren Soft-Start und eine optionale Vorspannungsversorgungs-Verbindung für einen höheren Wirkungsgrad. Weitere Funktionen umfassen einen Präzisions-Freigabeeingang mit Hysterese für eine anpassbare Leitungs-UVLO, einen Hiccup-Modus-Überlastschutz und einen Übertemperaturschutz mit automatischer Wiederherstellung. Die LM25180-Q1 Bauteile sind gemäß AEC-Q100 für Fahrzeuganwendungen zugelassen.

Merkmale

  • Für zuverlässige und robuste Applikationen ausgelegt
    • Großer Eingangsspannungsbereich von 4,5 V bis 42 V
    • Robuste Lösung mit nur einem Bauelement, welches die Isolationsbarriere kreuzt
    • ±1,5 % Ausgangsregelungsgenauigkeit insgesamt
    • Optionale VOUT-Temperaturkompensation
    • Interner oder programmierbarer Soft-Start von 6 ms
    • Eingangs-UVLO und Übertemperaturschutz
    • Hiccup-Modus-Überstromschutz
    • Sperrschichttemperaturbereich: –40 °C bis +150 °C
  • Integration reduziert die Lösungsgröße und die Kosten
    • Integrierter 65 V, 0,4 Ω Leistungs-MOSFET
    • Eine Hilfsspannungswicklung oder ein Optokoppler ist für die VOUT-Regelung nicht erforderlich
    • Interne Schleifenkompensation
    • Betrieb mit niedriger EMI zur Erfüllung von CISPR 32
  • PSR-Flyback-Betrieb mit hohem Wirkungsgrad
    • Quasi-Resonanz-Schaltung im Begrenzungsleitungsmodus (BCM) bei hoher Last
    • Niedriger Eingangs-Ruhestrom
    • Externe Vorspannungs-Option für einen verbesserten Wirkungsgrad
    • Einzel- und Mehrfachausgangs-Implementierungen

Applikationen

  • Isolierte Feldtransmitter und Feldbetätiger
  • Mehrfachausgangsschienen für analoge Eingangsmodule
  • Motorantrieb: IGBT-Gate-Drive-Versorgungen
  • Gebäudeautomatisierungs-HLK-Systeme

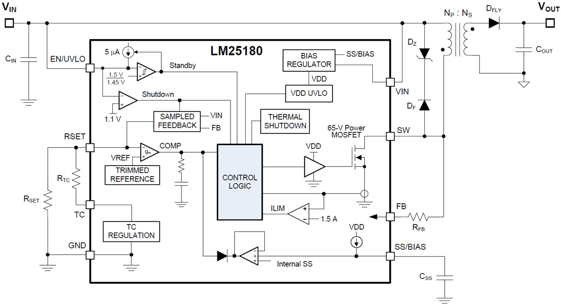
Funktionales Blockdiagramm

Blockdiagramm - Texas Instruments LM25180/LM25180-Q1 PSR-Sperrwandler
Veröffentlichungsdatum: 2019-09-26 | Aktualisiert: 2023-11-14