Texas Instruments LM25183/LM25183-Q1 PSR-Sperrwandler
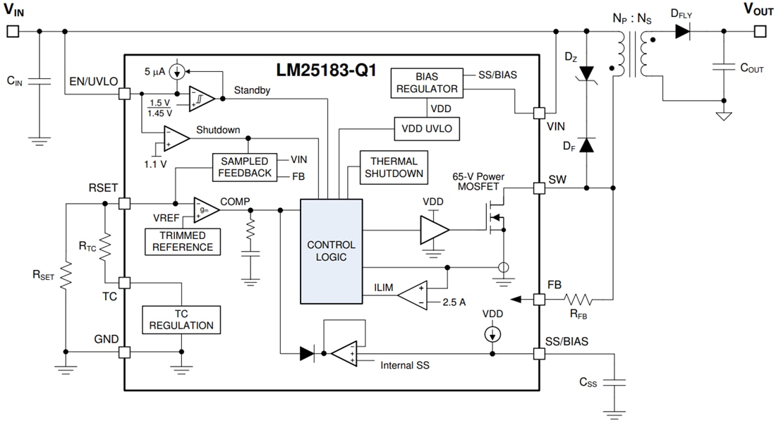
Der Texas Instruments LM25183/LM25183-Q1 primärseitig geregelte (PSR) Sperrwandler bietet einen hohen Wirkungsgrad über einen großen Eingangsspannungsbereich von 4,5 V bis 42 V. Die isolierte Ausgangsspannung wird von der primärseitigen Flyback-Spannung abgetastet. Der hohe Integrationsgrad führt zu einem einfachen, zuverlässigen Design mit hoher Dichte mit nur einem Bauelement, das die Isolationsbarriere kreuzt. Die Begrenzungsleitungsmodus-Schaltung (BCM) ermöglicht eine kompakte magnetische Lösung und eine bessere Last- und Leistungsregelungs-Performance von mehr als ±1,5 %. Ein integrierter 65-V-Leistungs-MOSFET bietet eine Ausgangsleistung von bis zu 10 W mit verbesserter Reserve für Leitungstransienten.Der LM25183/LM25183-Q1 von Texas Instruments vereinfacht die Implementierung von isolierten DC/DC-Versorgungen mit optionalen Funktionen zur Optimierung des Betriebsverhaltens von Zielendgeräten. Die Ausgangsspannung wird durch einen Widerstand festgelegt, während ein optionaler Widerstand die Ausgangsspannungsgenauigkeit durch Negierung des thermischen Koeffizienten des Spannungsabfalls der Flyback-Diode verbessert. Weitere Funktionen umfassen ein intern festgelegter oder extern programmierbarer Soft-Start, ein Präzisions-Freigabeeingang mit Hysterese für eine anpassbare Leitungs-UVLO, ein Hiccup-Modus-Überlastschutz und ein Übertemperaturschutz mit automatischer Wiederherstellung.
Der LM25183-Q1 Wandler ist für Fahrzeuganwendungen AEC-Q100 Klasse 1 qualifiziert und in einem 8-Pin-WSON-Gehäuse mit einem Pin-Rastermaß von 0,8 mm und benetzbaren Flanken verfügbar.
Merkmale
- Fähig für die funktionale Sicherheit
- Dokumentation zur Unterstützung des Designs von funktionalen Sicherheitssystemen ist verfügbar
- Für zuverlässige und robuste Applikationen ausgelegt
- Großer Eingangsspannungsbereich von 4,5 V bis 42 V
- Robuste Lösung mit nur einem Bauelement, welches die Isolationsbarriere kreuzt
- ±1,5 % Gesamtgenauigkeit derAusgangsregelung
- Optionale VOUT-Temperaturkompensation
- -40°C bis ++150 °C Sperrschichttemperaturbereich
- Integration reduziert die Lösungsgröße und die Kosten
- Integrierter 65 V, 0,11 Ω Leistungs-MOSFET
- Eine Hilfswicklung oder ein Optokoppler sind für die VOUT -Regelung nicht erforderlich
- PSR-Flyback-Betrieb mit hohem Wirkungsgrad
- Quasi-resonantes MOSFET-Ausschalten in BCM
- Einzel- und Mehrfachausgangs-Implementierungen
- Extrem niedrige leitungsgebundene und abgestrahlte EMI-Signaturen
- Weiches Schalten verhindert Dioden-Sperrverzögerung
- Optimiert für die Anforderungen gemäß CISPR 25 Klasse 5
Applikationen
- Automotive-HEV-/EV-Antriebsstrangsysteme
- Sub-AM-Band für die Automotive-Karrosserieelektronik
- Traktionswechselrichter (IGBT- und SiC-Treiberversorgung)
Datenblätter
Funktionales Blockdiagramm
