Texas Instruments LM25184/LM25184-Q1 PSR-DC/DC-Sperrwandler
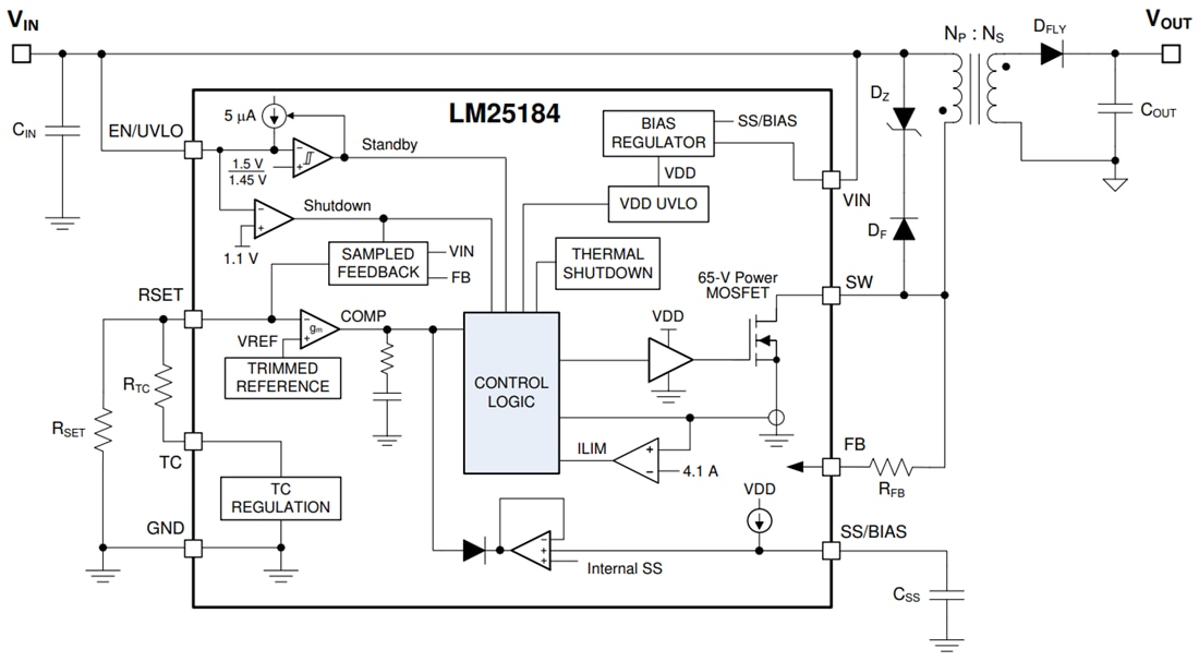
Der LM25184/LM25184-Q1 PSR-Flyback-DC/DC-Wandler von Texas Instruments ist ein primärseitig geregelter (PSR) Flyback-Wandler mit hohem Wirkungsgrad über einen breiten Eingangsspannungsbereich von 4,5 V bis 42 V. Die isolierte Ausgangsspannung wird von der primärseitigen Flyback-Spannung abgetastet. Der hohe Integrationsgrad führt zu einem einfachen, zuverlässigen Design mit hoher Dichte mit nur einem Bauelement, das die Isolationsbarriere kreuzt. Die Begrenzungsleitungsmodus-Schaltung (BCM) ermöglicht eine kompakte magnetische Lösung und eine Last und Leistungsregelungs-Performance von mehr als ±1,5 %. Ein integrierter 65 V Leistungs-MOSFET sorgt für eine Ausgangsleistung von bis zu 15 W mit erweitertem Headroom für Leitungstransienten.Der LM25184 von Texas Instruments vereinfacht die Implementierung von isolierten DC/DC-Versorgungen mit optionalen Funktionen zur Optimierung des Betriebsverhaltens von Zielendgeräten. Die Ausgangsspannung wird durch einen Widerstand festgelegt, während ein optionaler Widerstand die Ausgangsspannungsgenauigkeit durch Negierung des thermischen Koeffizienten des Spannungsabfalls der Flyback-Diode verbessert. Weitere Funktionen umfassen ein intern festgelegter oder extern programmierbarer Soft-Start, ein Präzisions-Freigabeeingang mit Hysterese für eine anpassbare Leitungs-UVLO, ein Hiccup-Modus-Überlastschutz und ein Übertemperaturschutz mit automatischer Wiederherstellung. Die LM25184-Q1 Bauelemente sind für Fahrzeuganwendungen AEC-Q100-qualifiziert.
Merkmale
- Fähig für die funktionale Sicherheit
- Verfügbare Dokumentation zur Unterstützung des Designs von funktionalen Sicherheitssystemen
- Für zuverlässige und robuste Applikationen ausgelegt
- Großer Eingangsspannungsbereich von 4,5 V bis 42 V mit einem Betrieb bis hinunter zu 3,5 V nach dem Einschalten
- Robuste Lösung mit nur einem Bauelement, welches die Isolationsbarriere kreuzt
- ±1,5 % Gesamtgenauigkeit derAusgangsregelung
- Optionale VOUT -Temperaturkompensation
- -40°C bis ++150 °C Sperrschichttemperaturbereich
- Integration reduziert die Lösungsgröße und die Kosten
- Integrierter 65 V, 0,11 Ω Leistungs-MOSFET
- Eine Hilfsspannungswicklung oder ein Optokoppler ist für die VOUT -Regelung nicht erforderlich
- Interne Regelkreiskompensation
- PSR-Flyback-Betrieb mit hohem Wirkungsgrad
- Quasi-resonantes MOSFET-Ausschalten in BCM
- Externe Vorspannungs-Option für einen verbesserten Wirkungsgrad
- Einzel- und Mehrfachausgangs-Implementierungen
- Extrem niedrige leitungsgebundene und abgestrahlte EMI-Signaturen
- Sanftes Schalten vermeidet die Diodensperrverzögerung
- Optimiert für CISPR 32 EMI-Anforderungen
Applikationen
- Motorantriebe (IGBT- und SiC-Gate-Drive-Versorgungen
- Isolierte Feldtransmitter und Feldbetätiger
- Isolierte Vorspannungs-Leistungsschienen
Funktionales Blockdiagramm
