Texas Instruments LM27403 Synchroner Buck-Regler
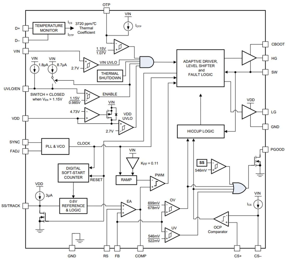
Der synchrone Buck-Regler LM27403 von Texas Instruments bietet einen außergewöhnlichen Grad der Integration und Leistung für höhere Wirkungsgrade bei Point-of-Load (POL) DC-DC-Reglerlösungen mit hoher Leistungsdichte. Die widerstandsprogrammierbare Schaltfrequenz von 200 kHz bis 1,2 MHz und integrierte Hochstrom-MOSFET-Gatetreiber mit adaptiver Totzeit bieten Flexibilität, um die Lösungsgröße zu optimieren und den Umwandlungswirkungsgrad zu maximieren. Mithilfe einer genauen Spannungsreferenz von 0,6 V, 1 % und einer minimalen 30 ns On-Time-Regelung mittels High-Side-MOSFET werden mühelos hohe Präzision und geringe Ausgangsspannungen erreicht. Der LM27403 unterstützt durch den Einsatz einer verlustfreien Induktions-Widerstands-Gleichstrommessung und eines lastarmen 2N3904 BJT zur Temperaturfernerfassung am Induktor einen genauen und thermisch-kompensierten Überstromschutz (OCP). Der LM27403 verfügt über einen konventionellen Spannungsmodus-Regelkreis mit einem Fehlerverstärker mit hoher Verstärkungsbandbreite und einer Vorwärtskopplung der PWM-Eingangsspannung, um die Kompensationsgestaltung zu vereinfachen und ein hervorragendes Einschwingverhalten über den vollen Leitungsspannungs- und Laststrombereich zu erreichen. Im erzwungenen PWM-Betrieb (Forced-PWM; FPWM) werden Frequenzschwankungen unterbunden, um elektromagnetische Störungen in empfindlichen Anwendungen zu minimieren. Mittels einer Open-Drain Power-Good-Schaltung lassen sich eine Sequenzierung der Stromschienen und Fehlerberichterstellung realisieren. Weitere Merkmale sind programmierbarer systemweiter Überhitzungsschutz mit automatischem Recovery, Fernmessung der Ausgangsspannung, konfigurierbarer Softstart, monotones Hochfahren auf Lasten unter Vorspannung, integrierter LDO-Regler mit Vorspannungsversorgung, externe Stromversorgungsverfolgung, Präzisionsfreigabe mit anpassbarer Hysterese für programmierbare Leitungs-Unterspannungssperre (UVLO) und Synchronisierungsfunktion für Mehrfachregelungen und Taktfrequenz-sensible Anwendungen. Der LM27403 ist in einem thermisch verbesserten 4-mm x 4-mm WQFN-24 Gehäuse mit einem Rastermaß von 0,5 mm erhältlich.The LM27403 has a conventional voltage-mode control loop with high gain-bandwidth error amplifier and PWM input voltage feedforward to simplify compensation design and enable excellent transient response throughout the full line voltage and load current ranges. Forced PWM (FPWM) operation eliminates frequency variation to minimize EMI in sensitive applications. An open-drain Power Good circuit provides power-rail sequencing and fault reporting.
Other features include programmable system-level thermal shutdown with automatic recovery, output voltage remote sense, configurable soft-start, monotonic startup into pre-biased loads, an integrated bias supply low-dropout (LDO) regulator, external power supply tracking, precision enable with customizable hysteresis for programmable line undervoltage lockout (UVLO), and synchronization capability for beat frequency sensitive and multi-regulator applications.
Merkmale
- Up to 97% efficiency and 93% duty cycle
- Wide input voltage range of 3V to 20V
- Switching frequency from 200kHz to 1.2MHz
- Inductor-DCR-Based overcurrent protection with thermal compensation
- 0.6V reference with 1% feedback accuracy
- 30ns min on-time for low VOUT
- Integrated high-current MOSFET drivers
- Adaptive dead-time control
- Ultrafast line and load transient response
- High GBW error amplifier
- PWM line feedforward
- Integrated VDD bias supply LDO subregulator
- Programmable system-level OTP
- Precision enable with hysteresis
- Frequency synchronization
- Monotonic pre-biased startup with soft-start
- Open-drain Power Good indicator
- 4mm x 4mm, WQFN-24 PowerPAD™ package
Applikationen
- DC-DC converters
- High power density POL modules
- Telecommunications infrastructure
- Embedded computing, servers, storage
Videos
Functional Block Diagram
