Texas Instruments LM290xLV Niederspannungs-Operationsverstärker
Die LM290xLV Niederspannungs-Operationsverstärker von Texas Instruments enthalten die LM2904LV Dual- und LM2902LV Quad-Operationsverstärker (OPVs). Diese Bauteile werden von einer niedrigen Spannung von 2,7 V bis 5,5 V betrieben. Diese Operationsverstärker bieten eine Alternative zu LM2904 und LM2902 in Niederspannungsapplikationen, die kostensensibel sind. Einige der Applikationen umfassen große Haushaltsgeräte, Rauchmelder und persönliche Elektronik. Die LM290xLV Bauteile liefern bei einer niedrigen Spannung eine bessere Leistungsfähigkeit als die LM290x-Bauteile und bieten einen geringeren Stromverbrauch. Die Operationsverstärker sind bei einem Verstärkungsfaktor Eins stabil und haben in Übersteuerungsbedingungen keine Umkehrphase. Durch ihr Design für ESD bietet die LM290xLV-Produktfamilie eine HBM-Spezifikation von mindestens 2 kV.Merkmale
- Industriestandard-Verstärker für kostengünstige Systeme
- Niedrige Eingangs-Offsetspannung: ±1 mV
- Gleichtaktspannungsbereich inklusive Erdung
- Stabile Bandbreite mit Verstärkungsfaktor Eins: 1 MHz
- Geringes Breitband-Rauschen: 40 nV/√Hz
- Geringer Ruhestrom: 90 µA/K
- Stabiler Verstärkungsfaktor Eins
- Betrieb bei Versorgungsspannungen von 2,7 V bis 5,5 V
- Werden in Dual- und Quad-Kanal-Varianten angeboten
- Robuste ESD-Spezifikation: 2 kV HBM
- Erweiterter Temperaturbereich: -40 °C bis +125 °C
Applikationen
- Kabellose Geräte
- Unterbrechungsfreie Stromversorgung
- Akku, Ladegerät und Testgeräte
- Stromversorgungsmodule
- Umgebungssensoren-Signalkonditionierung
- Feldtransmitter: Temperatursensoren
- Oszilloskop, digitale Multimeter und Signalanalysatoren
- Rack-Mount-Server
- HLK: Heizung, Lüftung und Klimaanlage
- DC-Motorsteuerung
- Low-Side-Stromsensoren
Datasheets
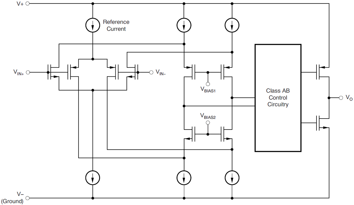
Funktionales Blockdiagramm
Veröffentlichungsdatum: 2018-10-17
| Aktualisiert: 2023-07-11
