Texas Instruments LM34966-Q1 Boost-/SEPIC-/Flyback-Controller
Der LM34966-Q1 Boost-/SEPIC-/Flyback-Controller von Texas Instruments ist ein nicht-synchroner Boost Controller mit großem Eingangsbereich und Spitzenstrommodussteuerung. Das Bauteil kann in Boost-, SEPIC- oder Flyback-Topologien verwendet werden. Der LM34966-Q1 von Texas Instruments kann von einer 1-cell Batterie mit einem Minimum von 2,97 V beginnen, wenn der BIAS-Pin mit dem VCC -Pin verbunden ist. Das Bauteil kann mit einer Eingangsversorgungsspannung von nur 1,5 V betrieben werden, wenn der BIAS-Pin 3,5 V übersteigt. Darüber hinaus unterstützt der interne VCC -Regler einen BIAS-Pin-Betrieb bis zu 40 V (45 V absolutes maximum) für den Automotive-Lastabwurf. Die Schaltfrequenz ist mit einem externen Widerstand von 100 kHz bis 500 kHz dynamisch programmierbar.Merkmale
- AEC-Q100-qualifiziert für Fahrzeuganwendungen
- Temperaturklasse 1: -40°C bis +125 °C TA
- Maximale Betriebstemperatur von 150 °C TJ
- Fähig für die funktionale Sicherheit
- Dokumentation zur Unterstützung des Designs von funktionalen Sicherheitssystemen ist verfügbar
- Geeignet für Batterieapplikationen mit großem Eingangsbetriebsbereich in Fahrzeugen
- 3,5 V bis 40 V Betriebsbereich (45 V absolutes max.)
- 2,97 V bis 16 V, wenn BIAS = VCC
- Minimale Aufwärts-Versorgungsspannung 1,5 V bei Vorspannung ≥ 3,5 V
- Eingangs-Überspannungsschutz von bis zu 45 V
- Reduzierte Batterieentladung
- Niedriger Abschaltstrom (IQ ≤ 2,6 µA)
- Niedriger Betriebsstrom (IQ ≤ 490 µA)
- Kleine Lösungsgröße und geringe Kosten
- Integrierter Fehlerverstärker ermöglicht eine primärseitige Regelung ohne Optokoppler (Flyback)
- Reduzierte Unterschwingung während des Anlassens (start-Stopp-Applikation)
- Höherer Wirkungsgrad mit geringer Verlustleistung
- Genauer Strombegrenzungsschwellenwert: 100 mV, ±7 %
- Starker 1,0 A Spitzenstandard-MOSFET-Treiber
- Unterstützt eine externe VCC-Versorgung
- Verhindert AM-Band-Störung und Nebensignaleffekt
- Optionale Taktsynchronisierung
- Dynamisch programmierbare Schaltfrequenz von 100 kHz bis 500 kHz
- Integrierte Schutzfunktionen
- Konstante Spitzenstrombegrenzung über die Eingangsspannung
- Hiccup-Modus-Überlastschutz
- Programmierbare Leitungs-UVLO
- OVP-Schutz
- Thermische Abschaltung
- Exakte Genauigkeit der Feedback-Referenz: ±1 %
- Programmierbarer zusätzlicher Neigungsausgleich
- Einstellbarer Soft-Start
- PGOOD-Anzeige
- 14-pin-HTSSOP-Gehäuse (5,0 mm × 4,4 mm)
Applikationen
- 12 V-Automotive-Batterieapplikation
- Automotive-Start-Stopp-Applikation
- Hochspannungs-LiDAR-Netzteil
- Flyback mit mehreren Ausgängen ohne Optokoppler
- Vorspannungsversorgung von Automotive-LED-Rückleuchten
- Boost-, SEPIC-, Flyback-Leistungsmodul mit großem Eingang
- Audioverstärker-Applikation
- Batteriebetriebenes Boost, SEPIC, Flyback
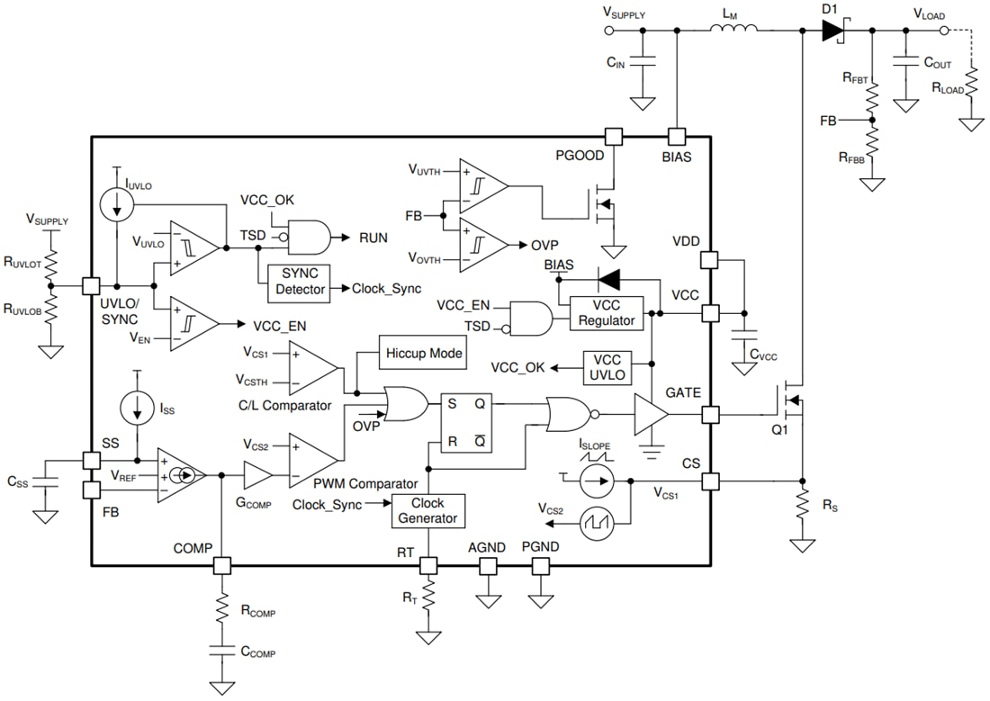
Funktionales Blockdiagramm
Veröffentlichungsdatum: 2020-12-04
| Aktualisiert: 2025-02-27
