Texas Instruments LM5101BMA 100-V-MOSFET-Treiber
Die LM5101BMA 100-V-MOSFET-Treiber von Texas Instruments sind für die Ansteuerung von High-Side- und Low-Side-n-Kanal-MOSFETs in einer synchronen Buck- oder Halbbrücken-Konfiguration ausgelegt. Der potenzialfreie High-Side-Treiber kann mit Versorgungsspannungen von bis zu 100 V betrieben werden. Die „A“-Version bietet einen vollständigen 3-A-Gate-Drive, während die „B“- und „C“-Versionen 2 A bzw. 1 A liefern. Die Ausgänge werden unabhängig voneinander mit CMOS-Eingangsschwellenwerten (LM5100A/B/C) oder TTL-Eingangsschwellenwerten (LM5101A/B/C) gesteuert. Eine integrierte Hochspannungsdiode lädt den Bootstrap-Kondensator des High-Side-Gate-Treibers. Ein robuster Pegelwandler wird bei hoher Geschwindigkeit und niedrigem Stromverbrauch betrieben und bietet saubere Pegelumsetzungen von der Logiksteuerung zum High-Side-Gate-Treiber.Merkmale
- Steuert sowohl High-Side- als auch Low-Side-n-Kanal-MOSFETs an
- Unabhängige High- und Low-Treiber-Logikeingänge
- Bootstrap-Versorgungsspannung von bis zu 118 V DC
- Schnelle Ausbreitungszeiten (25 ns typisch)
- Treibt 1.000 pF Last mit 8 ns Anstiegs- und Abfallzeiten an
- Ausgezeichnete Ausbreitungsverzögerungsanpassung (3 ns typisch)
- Versorgungsschienen-Unterspannungssperre
- Geringer Stromverbrauch
- Pin-kompatibel mit HIP2100/HIP2101
Technische Daten
- 2 Ausgänge
- Duale, unabhängige Treiberkonfiguration
- 7,5 VCC min. V.
- 14 VCC max. V.
- 2 A Spitzenstrom
- 10 ns Anstiegszeit
- 10 ns Abfallzeit
- 25 ns Ausbreitungsverzögerung
- 8-Pin-SOIC-Gehäuse
Applikationen
- Stromgespeiste Push-Pull-Wandler
- Halb- und Vollbrücken-Leistungswandler
- Synchrone Abwärtswandler
- Eintaktflussleistungswandler mit zwei Schaltern
- Eintaktflusswandler mit aktiver Klemmung
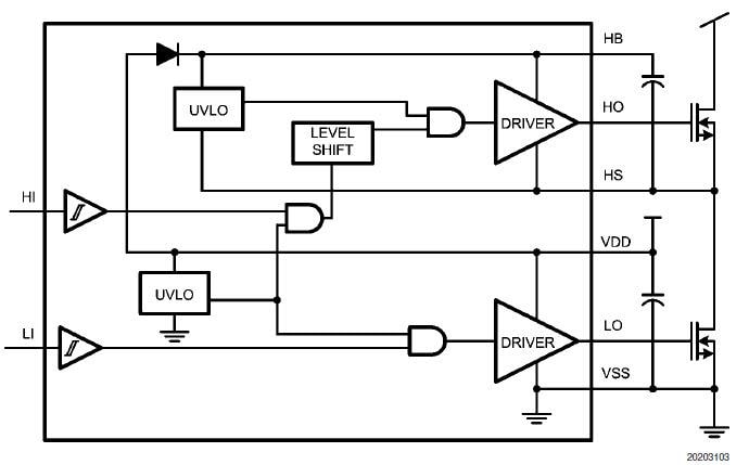
Vereinfachtes Blockdiagramm
Veröffentlichungsdatum: 2019-08-06
| Aktualisiert: 2023-10-16
