Texas Instruments LM5108 Halbbrücken-Gate-Treiber
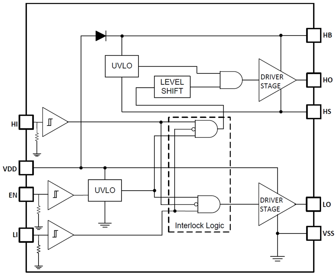
Der LM5108 Halbbrücken-Gate-Treiber von Texas Instruments ist ein Hochfrequenztreiber mit einer maximalen Nennspannung des Schaltknotens (HS) von 100 V. Dies ermöglicht, dass die beiden n-Kanal-MOSFETs in einer Halbbrücken- oder einer synchronen Abwärtskonfigurations-basierten Topologie, wie z. B. einen synchronen Abwärts-, Vollbrücken-, Durchflusswandler mit aktiver Klemmung, LLC und synchroner Aufwärtswandler, gesteuert werden. Das Bauteil verfügt über einen Verriegelungsfunktionsumfang, der verhindert, dass beide Ausgänge gleichzeitig hoch sind, wenn beide Eingänge hoch sind. Diese Verriegelungsfunktion verbessert die Systemrobustheit in Motorantriebs- und Elektrowerkzeug-Applikationen. Der Aktivierungs- und Deaktivierungs-Funktionsumfang ermöglicht eine flexible und schnelle Steuerung der Leistungsstufe. Batteriebetriebene Werkzeuge können die Aktivierungsfunktion des LM5108 auch zur Reduzierung des Standby-Stroms sowie zum Reagieren auf Systemfehler verwenden. Die Eingänge sind von der Versorgungsspannung unabhängig und können über eine unabhängige Pulsbreite verfügen. Dies ermöglicht eine maximale Flexibilität bei der Steuerung. Beide Eingänge und Aktivierungsfunktionen verfügen über genügend Hysterese, um die Systemrobustheit in rauschgefährdeten Applikationen, wie z. B. Motorantriebe, zu verbessern.Die Low-Side- und High-Side-Ausgänge halten einen Abstand von 1 ns zwischen dem jeweiligen Ein- und Ausschalten ein. Diese Abstimmung ermöglicht die Optimierung der Totzeit, die wiederum den Wirkungsgrad verbessert. Die 5-V-UVLO ermöglicht dem Treiber den Betrieb bei niedrigeren Bias-Versorgungen, welche der Leistungsstufe zusätzlich den Betrieb bei einer höheren Schaltfrequenz ohne zunehmende Schaltverluste ermöglicht. Die Spezifikationen der VDD- und HB-UVLO-Schwellenwerte sind so ausgelegt, dass sowohl der High-Side- als auch Low-Side-Treiber normalerweise bei 5 V einschaltet. Wenn sowohl die VDD- als auch die HB-UVLO-Schwellenwerte gleich sind, dann benötigt der Designer eine höhere Bias-Versorgung als der VDD-UVLO-Schwellenwert zum Einschalten des High-Side- sowie Low-Side-Treibers.
Merkmale
- Treibt zwei n-Kanal-MOSFETs in der High-Side-/Low-Side-Konfiguration an
- Erhältlich in einem Gehäuse von 3 mm x 3 mm
- Verriegelung für Querleitungsschutz
- Aktivieren/deaktivieren des Funktionsumfangs
- Absolute maximale negative Spannungsbehandlung auf HS (-5 V)
- Unterspannungssperre: 5 V (typisch)
- Laufzeitverzögerungen: 20 ns (typisch)
- 11 ns Anstiegszeit, typische Abfallzeit von 8 ns mit einer Last von 1.000 pf
- Verzögerungsanpassung: 1 ns (typisch)
- 2,6 A Senken-, 1,6 A Quellenausgangsströme
- Absolute maximale Boot-Spannung: 110 V
- Geringer Stromverbrauch (7 µA), wenn deaktiviert
- Integrierte Bootstrap-Diode
Applikationen
- Motorantriebe und Elektrowerkzeuge
- Schaltnetzteile
- Hilfs-Wechselrichter
Additional Resources
Funktionales Blockdiagramm
