Texas Instruments LM5141/LM5141-Q1 Synchrone Abwärtsregler
Die Texas Instruments LM5141/LM5141-Q1 synchronen Abwärtsregler sind für Hochspannungs-Abwärtswandler-Applikationen mit einer großen VIN ausgelegt. Die Aussteuerung ist die Spitzenstromregelung. Die Strommodus-Steuerung bietet eine inhärente Line-Feed-Forward-Zyklus-für-Zyklus-Strombegrenzung und eine einfache Regelschleifenkompensation. Der LM5141 verfügt über eine Anstiegsratensteuerung, um die Einhaltung der EMI-Anforderungen zu vereinfachen. Das Bauteil verfügt über zwei wählbare Schaltfrequenzen (2,2 MHz und 440 kHz). In Leichtlast- oder Nulllastbedingungen arbeitet der LM5141 im Skip-Cycle-Modus für einen verbesserten stromsparenden Wirkungsgrad. Dieser Regler verfügt über einen Hochspannungs-Vorspannungsregler mit automatischer Umschaltung auf eine externe Vorspannung zur Reduzierung des IQ-Stroms von der VIN. Weitere Funktionen umfassen Frequenzsynchronisierung, Zyklus-für-Zyklus-Strombegrenzung, Hiccup-Modus-Fehlerschutz für anhaltende Überlast und Power-Good-Ausgang. Die LM5141-Q1 Bauteile sind gemäß AEC-Q100 für Fahrzeuganwendungen qualifiziert.Merkmale
- Umgebungsbetriebstemperaturbereich: -40 ºC bis 125 ºC
- Ein AEC-Q100-qualifiziertes Bauteil ist erhältlich
- VIN: 3,8 V bis 65 V (70 V absolutes Maximum)
- Ausgang: festgelegt auf 3,3 V, 5 V, oder einstellbar von 1,5 V bis 15 V mit einer Genauigkeit von ±0,8 %
- Festgelegte Schaltfrequenz von 2,2 MHz oder 440 kHz, mit ±5 %
- High- und Low-Side-Gate-Drive mit Anstiegsratensteuerung
- Optionale Frequenzverschiebung durch Änderung einer Analogspannung oder eines RT-Widerstands
- Optionale Synchronisierung mit einem externen Taktgeber
- Wählbare Diodenemulation oder erzwungene Pulsbreitenmodulation (PWM)
- Optionale Frequenzspreizung
- Abschaltmodus-IQ: 10 µA (typisch)
- Niedriger Standby-Modus-IQ: 35 µA (typisch)
- 75 mV Strombegrenzungsschwellenwert mit einer Genauigkeit von ±0,9 %
- Externer Widerstand oder DCR-Strommessung
- Logikeingang für Ausgangsfreigabe
- Hiccup-Modus für anhaltende Überlast
- Ausgang für Power-Good-Anzeige
- QFN-24-Gehäuse mit benetzbaren Flanken
Applikationen
- Medizinische Geräte
- Programmierbarer Industrie-Logikschaltungs-Controller
- Industrie-PC
- Embedded-PC
Weitere Ressourcen
Videos
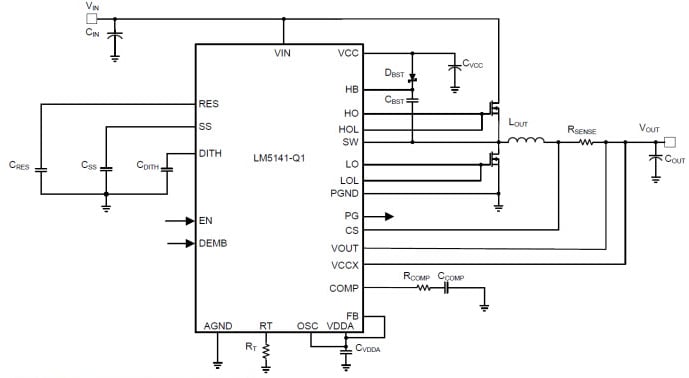
Vereinfachter Schaltplan
Veröffentlichungsdatum: 2017-04-25
| Aktualisiert: 2022-04-26
