Texas Instruments LM51501-Q1 Aufwärts-Controller mit niedrigem IQ
Der Texas Instruments LM51501-Q1 Aufwärts-Controller mit niedrigem IQ ist ein automatischer Aufwärts-Controller mit großem Eingabebereich. Das Bauteil kann zur Aufrechterhaltung einer stabilen Ausgangsspannung während des Anlassens eines Automobils von einer Fahrzeugbatterie oder einer Backup-Batterie verwendet werden. Die Schaltfrequenz des LM51501-Q1 wird durch einen Widerstand auf 220 kHz bis 2,3 MHz programmiert. Das schnelle Schalten (≥ 2,2 MHz) reduziert AM-Bandstörungen und ermöglicht eine kleine Lösungsgröße und eine schnelle Einschwingzeit. Der LM51501-Q1 wird im Standby-Modus mit niedrigem IQ betrieben, wenn die Eingangs- oder Ausgangsspannung oberhalb der voreingestellten Standby-Schwellenwerten liegt und wird automatisch aktiviert, wenn die Ausgangsspannung unter den voreingestellten Aufweck-Schwellenwert sinkt.Merkmale
- AEC-Q100-qualifiziert
- Bauteiltemperatur Klasse 1: -40 °C bis +125 °C Umgebungstemperaturbereich
- HBM-ESD-Bauteilklassifikation Stufe 2
- CDM-ESD-Bauteilklassifikation Stufe C4B
- Großer VIN-Eingangsbereich von 1,5 V bis 42 V bei VOUT ≥ 5 V (65 V absolutes Maximum)
- Niedriger Abschaltstrom (IQ ≤ 5 µA)
- Niedriger Standby-Strom (IQ ≤ 15 µA)
- Vier programmierbare Ausgangsspannungsoptionen und zwei wählbare Konfigurationen
- 6,0 V 6,5 V, 9,5 V oder 11,5 V
- Start-Stopp- oder E-Call-Konfigurationen
- Anpassbare Schaltfrequenz von 220 kHz bis 2,3 MHz
- Automatische Aktivierung und Übergang auf Standby-Modus
- Optionale Taktsynchronisierung
- Boost-Statusanzeige
- MOSFET-Gate-Treiber mit 1,5 A (Spitze)
- Anpassbare Zyklus-durch-Zyklus-Spitzenstrombegrenzung
- Übertemperaturschutz
- 16-Pin-WQFN-Gehäuse mit benetzbaren Flanken
Applikationen
- Start-Stopp-Systeme in Automobilen
- Notrufsystem in Automobilen
- Batteriebetriebene Aufwärtswandler
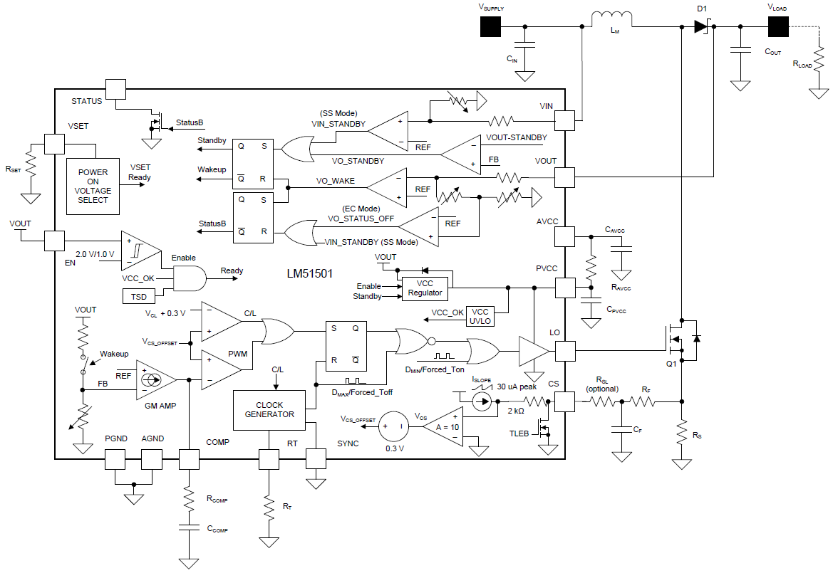
Funktionales Blockdiagramm
Veröffentlichungsdatum: 2018-06-21
| Aktualisiert: 2025-03-14
