Texas Instruments LM5152x-Q1 Synchroner Aufwärtsregler mit niedrigem IQ
LM5152x-Q1 Low IQ Synchroner Boost Controller vonTexas Instruments ist ein Synchron-Boost-Controller mit weitem Eingangsbereich, der im Peak-Mode arbeitet. Das Bauteil verfügt über einen niedrigenAbschalt-IQ und einen niedrigen IQ Schlafmodus, der den Batterieverbrauch bei keiner oder geringer Last minimiert. Das Bauteil unterstützt außerdem einen Tiefschlafmodus mit extrem niedrigem IQ-Wert und Bypass-Betrieb, wodurch ein externer Bypass-Schalter überflüssig wird, wenn die Versorgungsspannung das Ziel für die Regelung des Boost-Ausgangs überschreitet. Die Ausgangsspannung kann mit Hilfe der Tracking-Funktion dynamisch programmiert werden.Der breite Eingangsbereich des Bauteils unterstützt Kaltstart und Lastabwurf. Die minimale Eingangsspannung kann bei nur 0,8 V sein, wenn die Vorspannung gleich oder größer als 3,8 V ist. Die Schaltfrequenz wird dynamisch mit einem externen Widerstand von 100 kHz bis 2,2 MHz programmiert. Das Schalten bei 2,2 MHz reduziert AM-Bandstörungen und ermöglicht eine kleine Lösungsgröße und ein schnelles Einschwingverhalten. Controller-Architekturen vereinfachen das Wärmemanagement bei rauen Umgebungstemperaturbedingungen im Vergleich zu Wandler-Architekturen.
Der LM5152x-Q1 von Texas Instruments verfügt über integrierte Schutzfunktionen wie Spitzenstrombegrenzung, die über VIN konstant ist, Überspannungsschutz und thermische Abschaltung. Externe Taktsynchronisation, programmierbare Spreizspektrummodulation und ein bleifreies Gehäuse mit minimalen Parasiten helfen, EMI zu reduzieren und Übersprechen zu vermeiden. Zu den weiteren Funktionen gehören UVLO, FPWM, Diodenemulation, DCR-Induktionsstrommessung, programmierbarer Soft-Start und eine Boost-Statusanzeige.
Merkmale
- AEC-Q100-qualifiziert für Fahrzeuganwendungen
- Temperaturklasse 1 (-40 °C bis +125 °C, TA)
- Fähig für die funktionale Sicherheit
- Dokumentation zur Unterstützung des Designs von funktionalen Sicherheitssystemen ist verfügbar
- Geeignet für einen weiten Betriebsbereich von batteriebetriebenen Automotive-Applikationen
- 3,8 V bis 42 V Eingangsbetriebsbereich
- Dynamisch programmierbare VOUT von 5 V bis 20 V (Schutz bis zu 57 V)
- Minimaler Boost-Eingang 0,8 V wenn Vorspannung ≥ 3,8 V
- Bypass-Betrieb bei VSUPPLY; VLOAD (nur LM5152, siehe Vergleichstabelle)
- Minimierter Batterieverbrauch
- Abschaltstrom ≤ 3 µA
- Automatischer Modusübergang
- Batterieverbrauch im Tiefschlaf ≤ 11 µA (Bypass-Betrieb, Ladepumpe aus)
- Batterieentladung im tiefen Ruhezustand ≤ 33 µA (Bypass-Betrieb, Ladepumpe eingeschaltet)
- BIAS IQ im Ruhezustand ≤ 13 µA (Skip-Modus)
- Starke 5 V MOSFET-Treiber
- Kleine Lösungsgröße und geringe Kosten
- 2,2 MHz maximale Schaltfrequenz
- Interne Boot-Diode
- Konstante Spitzenstromgrenze über VIN
- Unterstützt DCR-Induktionsstrom-Messung
- QFN-20 mit benetzbaren Flanken
- Vermeidung von AM-Band-Interferenzen und Übersprechen
- Optionale Taktsynchronisierung
- Schaltfrequenz: 100 kHz bis 2,2 MHz
- Wählbarer Schaltmodus (FPWM, Dioden-Emulation, Skip-Modus)
- EMI-Mitigation
- Optionale programmierbare Frequenzspreizung
- Unbedrahtetes Gehäuse
- Programmierbarkeit und Flexibilität
- Dynamische VOUT-Verfolgung
- Dynamische Programmierung der Schaltfrequenz
- Programmierbare Leitungs-UVLO
- Einstellbarer Soft-Start
- Adaptive Totzeit
- Boost STATUS-Anzeige
- Integrierte Schutzfunktionen
- Zyklus-für-Zyklus-Spitzenstrombegrenzung
- Überspannungsschutz
- HB-SW Kurzschlussschutz
- Thermische Abschaltung
Applikationen
- Automotive-Start-Stopp-Applikation mit hoher Leistung/Hochstrom (Hauptgerät)
- Spannungsstabilisatormodul
- Notruf-Applikation
- Backup-Aufwärtswandler mit Pufferbatterie/Superkondensator
- Redundante Automotive-Stromversorgung
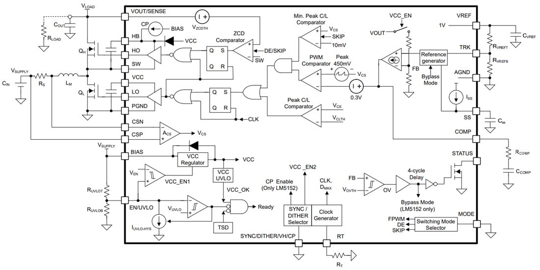
Funktionales Blockdiagramm
