Texas Instruments LM5155/LM5155-Q1 Nicht-synchrone Boost-Controller
Texas Instruments LM5155 Nicht-synchrone Boost-Controller bieten einen großen Eingangsbereich und nutzen eine Spitzenstrommodussteuerung. Der LM5155/LM5155-Q1 ermöglicht Boost-, SEPIC- und Flyback-Topologien. Der LM5155/LM5155-Q1 kann mit mindestens 2,97 V gestartet werden, wenn der BIAS-Pin mit dem VCC-Pin verbunden ist. Darüber hinaus kann das Bauteil mit einer Eingangsversorgungsspannung von nur 1,5 V betrieben werden, wenn der BIAS-Pin größer als 3,5 V ist.Die LM5155 Regler verfügen über einen internen VCC-Regler und unterstützen darüber hinaus einen BIAS-Pin-Betrieb von bis zu 45 V (50 V absolutes Maximum). Die Schaltfrequenz kann mit einem externen Widerstand von 100 kHz bis 2,2 MHz dynamisch programmiert werden. Bei 2,2 MHz wird die AM-Band-Störungen verringert, wodurch eine kleine Lösungsgröße und ein schnelles Einschwingverhalten ermöglicht wird. Der LM5155 unterstützt einen 1,5-A-Standard-MOSFET-Treiber und einen niedrigen Strombegrenzungsschwellenwert von 100 mV. Die vom Bauteil unterstützte Verwendung einer externen VCC-Versorgung verbessert den Wirkungsgrad.
Merkmale
- Einstellbarer Soft-Start
- P-GOOD-Anzeige
- Großer Eingangsbetriebsbereich für Batterieapplikationen
- Betriebsbereich: 3,5 V bis 45 V
- Bei BIAS = VCC: 2,97 V bis 16 V
- Mindest-Aufwärts-Versorgungsspannung bei BIAS ≥3,3 V: 1,5 V
- Eingangsüberspannungsschutz bis zu 50 V
- Reduzierte Batterieentladung
- Niedriger Abschaltstrom (IQ ≤2,6 µA)
- Niedriger Betriebsstrom (IQ ≤480 µA)
- Kleine Lösungsgröße und geringe Kosten
- Maximale Schaltfrequenz: 2,2 MHz
- 12-Pin-WSON-Gehäuse (3 mm x 2 mm)
- Integrierter Fehlerverstärker ermöglicht primärseitige Regelung ohne Optokoppler (Flyback)
- Verringertes Unterschwingen während Kaltstart (Start-Stopp-Applikation)
- Höherer Wirkungsgrad mit geringer Verlustleistung
- Niedriger Strombegrenzungsschwellenwert von 100 mV ±7 %
- Starker 1,5-A-Spitzenstandard-MOSFET-Treiber
- Unterstützt externe VCC-Versorgung
- Vermeiden von AM-Band-Störung und Nebensignaleffekt
- Optionale Taktsynchronisierung
- Dynamisch programmierbare Schaltfrequenz von 100 kHz bis 2,2 MHz
- Integrierte Schutzfunktionen
- Konstante Spitzenstrombegrenzung über Eingangsspannung
- Optionaler Hiccup-Modus-Kurzschlussschutz (siehe hierzu die Bauteil-Vergleichstabelle)
- Programmierbare Leitungs-UVLO
- OVP-Schutz
- Thermische Abschaltung
- Exakte Genauigkeit der Feedback-Referenz: ±1 %
- Programmierbarer zusätzlicher Neigungsausgleich
Applikationen
- Sperrwandler mit mehreren Ausgängen ohne Optokoppler
- LED-Vorspannungsversorgung
- Aufwärts-, SEPIC-, Flyback-Leistungsmodul mit großem Eingang
- Tragbare Lautsprecherapplikation
- Batteriebetriebener Aufwärts, SEPIC, Flyback
Datenblätter
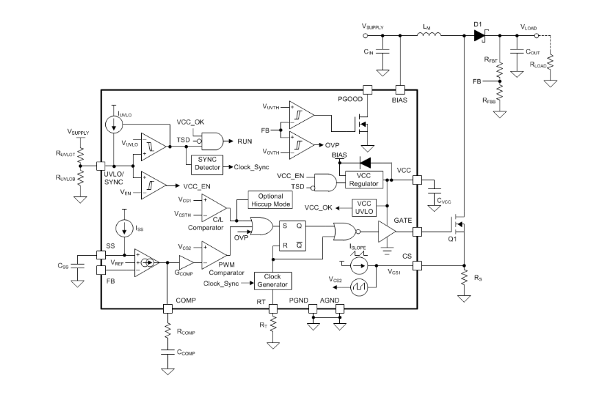
Blockdiagramm
Veröffentlichungsdatum: 2019-02-18
| Aktualisiert: 2024-05-29
