Texas Instruments LM5156xH/LM5156xH-Q1 Controller
Der Texas Instruments LM5156xH/LM5156xH-Q1 nicht-synchrone Boost-/SEPIC-/Flyback-Controller bietet einen großen Eingangsbereich und verwendet eine Spitzenstrommodussteuerung. Das Bauteil kann in Boost-, SEPIC- und Flyback-Topologien verwendet werden. Der LM5156xH/LM5156xH-Q1 von Texas Instrument kann von einer 1-Zellen-Batterie mit einem Minimum von 2,97 V gestartet werden, wenn der BIAS-Pin mit dem VCC -Pin verbunden ist. Das Bauteil kann mit einer Eingangsspannung von nur 1,5 V arbeiten, wenn der BIAS-Pin größer als 3,5 V ist. Die LM5156xH-Q1 Bauteile sind AEC-Q100 für Fahrzeuganwendungen qualifiziert.Merkmale
- Fähig für die funktionale Sicherheit
- Dokumentation zur Unterstützung des Designs von funktionalen Sicherheitssystemen ist verfügbar
- Geeignet für Batterieapplikationen mit großem Eingangsspannungsbereich
- Betriebsbereich (65 V abs. max.): 3,5 V bis 60 V
- 2,97 V bis 16 V, wenn BIAS = VCC
- Minimale Aufwärts-Versorgungsspannung von 1,5 V bei BIAS von ≥ 3,5 V
- Eingangs-Überspannungsschutz von bis zu 65 V
- Reduzierte Batterieentladung
- Niedriger Abschaltstrom (IQ ≤ 2,6 µA)
- Niedriger Betriebsstrom (IQ ≤ 490 µA)
- Kleine Lösungsgröße und geringe Kosten
- Maximale Schaltfrequenz von 2,2 MHz
- Integrierter Fehlerverstärker ermöglicht primärseitige Regelung ohne Optokoppler (Flyback)
- EMI-Mitigation
- Wählbare, zufällige Dual-Frequenzspreizung
- Höherer Wirkungsgrad mit geringer Verlustleistung
- Genauer Strombegrenzungsschwellenwert: 100 mV, ±7 %
- Starker 1,5-A-Spitzenstandard-MOSFET-Treiber
- Unterstützt eine externe VCC -Versorgung
- Verhindert AM-Band-Störung und Nebensignaleffekt
- Optionale Taktsynchronisierung
- Dynamisch programmierbare Schaltfrequenz von 100 kHz bis 2,2 MHz
- Integrierte Schutzfunktionen
- Konstante Spitzenstrombegrenzung über die Eingangsspannung
- Optionaler Hiccup-Modus-Überlastschutz
- Programmierbare Leitungs-UVLO
- OVP-Schutz
- Thermische Abschaltung
- Exakte Genauigkeit der Feedback-Referenz: ±1 %
- Programmierbarer zusätzlicher Neigungsausgleich
- Einstellbarer Soft-Start
- PGOOD-Anzeige
- 14-Pin-HTSSOP-Gehäuse (5,0 mm × 4,4 mm)
Applikationen
- Sperrwandler mit mehreren Ausgängen ohne Optokoppler
- LED-Vorspannungsversorgung
- Boost-, SEPIC-, Flyback-Leistungsmodul mit großem Eingang
- Tragbare Lautsprecherapplikation
- Flyback-POE-Stromversorgungsapplikation
- Batteriebetriebenes Boost, SEPIC, Flyback
Datenblätter
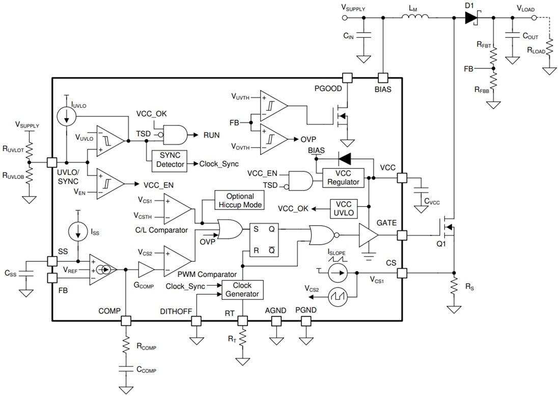
Funktionales Blockdiagramm
Veröffentlichungsdatum: 2020-11-06
| Aktualisiert: 2024-09-18
