Texas Instruments LM5157EVM-SEPIC Evaluierungsmodul
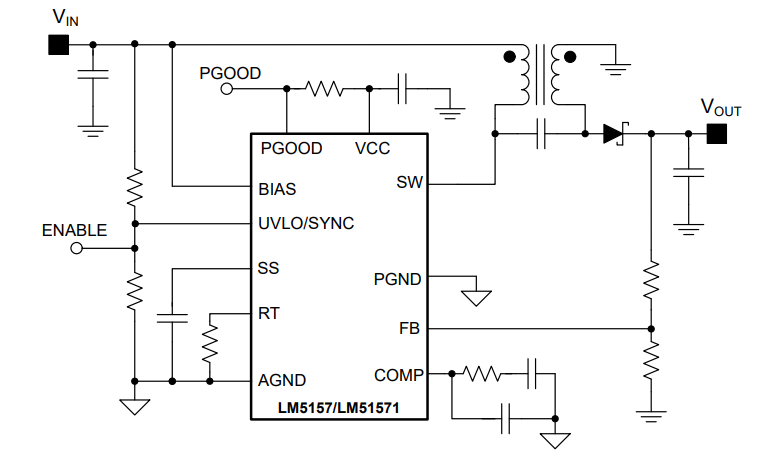
Das Texas Instruments LM5157EVM-SEPIC Evaluierungsmodul ist zur Evaluierung der Funktionsweise des LM5157 nicht-synchronen SEPIC-Wandlers mit großem Eingang konfiguriert. Das LM5157EVM-SEPIC Evaluierungsmodul bietet einen geregelten Ausgang von 12 V bei bis zu 1 A von einem Eingang von 4 V bis 32 V, der bei 2,1 MHz schaltet. Wenn die Eingangsspannung auf dem Modul zwischen 4 V und 6 V liegt, wird die Ausgangsleistung bis hinunter auf 6 W herabgesetzt. Das Evaluierungsmodul enthält den werksseitig installierten LM5157-Q1-Wandler.Das LM5157EVM-SEPIC-Evaluierungsmodul von TI ermöglicht den Austausch des ICs zur Demonstration des Betriebsverhaltens des LM51571-Q1, LM5157, LM51571, LM51581-Q1, LM5158-Q1, LM51581 und LM5158. Der Unterschied zwischen dem LM5157-Q1 und LM51571-Q1 oder zwischen dem LM5157 und LM51571 besteht darin, dass Letzterer über eine niedrigere Schaltstrombegrenzung für Applikationen mit weniger Ausgangsstrombedarf verfügt.
Merkmale
- Eingangsspannungsbereich: 4 V bis 32 V
- Ausgangsspannung: 12 V, bis zu 1 A
- Schaltfrequenz von 2,1 MHz
- Zweilagige PCB mit einseitiger Bestückung von Bauelementen
Testeinrichtung
Applikations-Schaltplan
Veröffentlichungsdatum: 2022-03-29
| Aktualisiert: 2024-10-01
