Texas Instruments LM5163H-Q1 Hochtemperatur-DC/DC-Abwärtswandler
Der LM5163H-Q1 Hochtemperatur-DC/DC-Abwärtswandler von Texas Instruments ist für den Betrieb bei erhöhten Sperrschichttemperaturen von bis zu +165°C ausgelegt. Diese Funktion ermöglicht Lösungen mit hoher Dichte, die hohe Umgebungstemperatur- und Ausgangsleistungsspezifikationen unterstützen. Der LM5163H-Q1 arbeitet über einen großen Eingangsspannungsbereich und reduziert die Notwendigkeit für externe Überspannungsschutz-Komponenten. Die minimale Einschaltzeit von 50 ns des High-Side-Schalters ermöglicht hohe Abwärtsverhältnisse, so dass die direkte Abwärtswandlung von einem 48-V-Nenneingang zu Niederspannungsschienen für reduzierte Systemkomplexität und Kosten möglich ist. Der LM5163H-Q1 arbeitet bei Eingangsspannungseinbrüchen so niedrig wie 6 V, bei Bedarf mit einem Tastverhältnis von nahezu 100 %. Dadurch ist dieses Bauteil eine ausgezeichnete Wahl für leistungsstarke 48-V-Batterie-Fahrzeuganwendungen und HEV-/EV-Systeme. Die LM5163H-Q1 Bauteile von Texas Instruments sind AEC-Q100 qualifiziert für Fahrzeuganwendungen.Merkmale
- AEC-Q100-qualifiziert für Fahrzeuganwendungen
- Bauelementtemperaturklasse 1 (-40 °C bis +125 °C, Umgebungstemperaturbereich)
- Für zuverlässige und robuste Applikationen ausgelegt
- Breite Eingangsspannungsbereich von 6 V bis 100 V
- -40°C bis ++165 °C Sperrschichttemperaturbereich
- Thermische Abschaltung, die 165 °C gewährleistet
- Spitzen- und Senkstrombegrenzungsschutz
- Eingangs-UVLO und fester 3-ms-Soft-Start
- Für Anforderungen für extrem niedrige EMI optimiert
- Erfüllt CISPR 25 Klasse 5 Standard
- Geeignet für skalierbare Automobil-Stromversorgung
- Niedrige Mindest-Ein- und -Ausschaltzeiten von 50 ns
- Anpassbare Schaltfrequenz von bis zu 1 MHz
- Dioden-Emulation für hohen Wirkungsgrad bei niedriger Last
- 10,5 µA Eingangs-Ruhestrom bei Nulllast
- 3 µA Abschalt-Ruhestrom
- Integration reduziert die Lösungsgröße und die Kosten
- COT-Modus-Steuerarchitektur
- Integrierter 0,725-Ω-NFET-Abwärtsschalter
- Integrierter 0,34-Ω-NFET-Synchrongleichrichter macht externe Schottky-Dioden überflüssig
- Interne Referenzspannung von 1,2 V
- Keine Bauelemente für Spannungsschleifenkompensation
- Interner VCC Vorspannungsregler und Bootstrap-Diode
Applikationen
- 48-V-Automotive-Mildhybrid-ECU-Vorspannungsversorgungen
- HEV-/EV-DC/DC-Wandler
- Automotive-Hochtemperatur-FAS-Applikationen
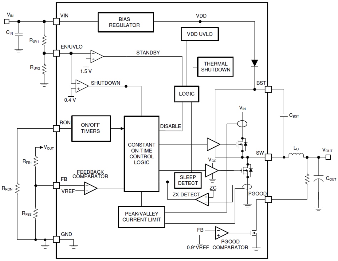
Funktionales Blockdiagramm
Veröffentlichungsdatum: 2020-03-17
| Aktualisiert: 2025-03-10
